简体
简体中文
繁体中文
×
首页
下载
行情
港美股资讯
关于
登录/注册
语言
简体中文
繁体中文
热门资讯
> 正文
恒生公司:将大昌行集团从恒生综合指数等指数中剔除
2019-12-17 16:41
富卫集团(01828.HK)
0
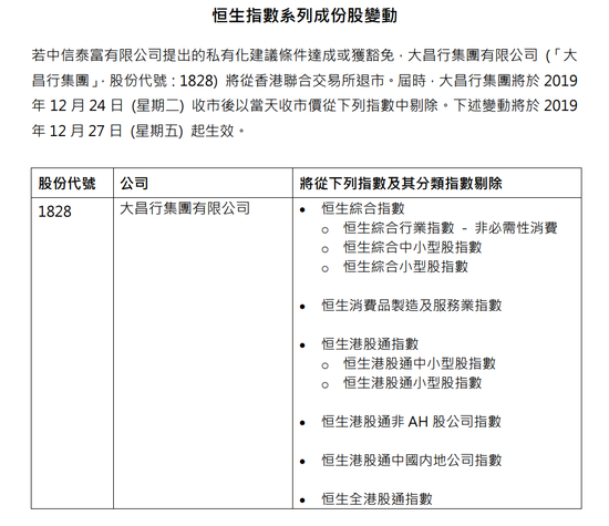
新浪港股讯 12月17日消息,恒生公司:将
大昌行集团
从
恒生综合指数
、恒生港股通指数等指数中剔除,将于12月27日起生效。
推荐文章
华盛早报 | 亚马逊加入OpenAI“朋友圈”,股价大涨4%创新高!分析师唱多英伟达市值上8.5万亿美元
今天 08:20
美股机会日报 | 大摩警告!若薪酬方案被否,特斯拉或跌超10%;微软获批向阿联酋出口最新款英伟达芯片
11-03 21:14
美债上演大反攻 “Sell America”大错特错! 嘴上喊“美国例外论坍塌”的机构实际上狂买美债?
11-03 12:13
华盛早报 | 美政府“停摆”逼近历史记录!巴菲特卸任前最后财报:伯克希尔3817亿美元现金储备创新高,营业利润激增34%;美股今起进入冬令时
11-03 08:26
明略科技-W今日上市:香港公开发售获4452.86倍认购
11-03 08:25
新能源汽车“银十”热销 多家车企交付量破纪录
11-03 01:57
英伟达市值突破 5 万亿:回顾它与加密货币的曾经蜜月期
11-02 08:46
“股神”巴菲特旗下伯克希尔财报出炉,现金储备超3800亿美元创历史记录!速看前五大持仓
11-01 20:38
风险及免责提示:以上内容仅代表作者的个人立场和观点,不代表华盛的任何立场,华盛亦无法证实上述内容的真实性、准确性和原创性。投资者在做出任何投资决定前,应结合自身情况,考虑投资产品的风险。必要时,请咨询专业投资顾问的意见。华盛不提供任何投资建议,对此亦不做任何承诺和保证。
立即下载