简体
  • 简体中文
  • 繁体中文

热门资讯> 正文

年初各大行的算命预测有多少实现了

2019-12-11 09:36

一、2019年资产回报

2019年还有20天就要过去了,又到了盘点资产回报的时间。我们整理了从2012年至今,大多数投资者接触比较多的各类资产的表现,资产包括定期存款、房价、黄金、股票等。

可以看到,过去一年,标普500代表的美股指数仍然是涨幅最好的品种。在经历了2018年下半年的暴跌后,2019年的美股快速反弹,全年涨幅24%,跑赢大部分资产。

接下来就是原油。WTI原油主连同样在经历2018年下半年的暴跌后,最高峰反弹40%。目前稳定在55美元附近,2019年全年的涨幅也超过20%。

上证指数和黄金今年都录得双位数的涨幅。上证指数经历了全年的贸易战的恐慌性抛售后,在第一季度开始估值修复,随后快速回落,目前稳定在2900点附近。

COMEX黄金期货继2018年下半年飙涨后,今年6月份以来继续攀升,从1300美元/盎司左右上涨至1466美元/盎司,涨幅14%。

全年最悲催的投资标的要数港股市场。在反修例风波的影响下,恒生指数基本回吐了年初接近15%的涨幅,目前仅比年初低位略微上涨3.16%。

但是即使在如此悲观的环境下,港股依然跑赢了定期存款,实属不易。感概错过去年"贸易战红利"的投资者,不妨密切关注港股市场,看是否有捡漏的机会。

中国的房价在政策没有放开的背景下,依然保持平稳,一线城市二手房均价轻微上涨0.5%,政府调控效果显著。

二、中金预测

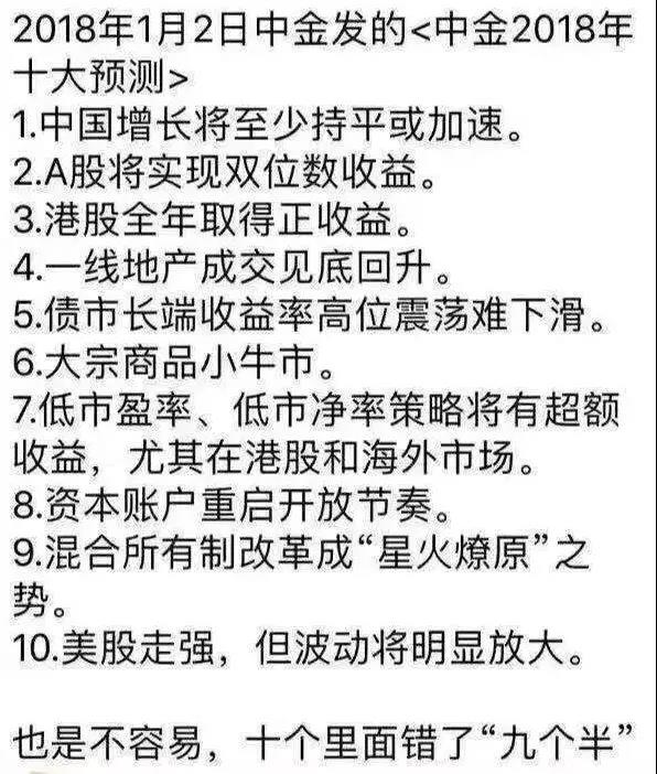
看完年底资产回报总结,投资者最关心的自然是年初券商的预测命中率有多少。2018年,中金十大预测错了9个半的尴尬,想必各位读者依然记忆犹新。

我们也来看看中金对于2019年的预测,命中了多少个?

预测一:中国股市将无实质性增长

错误,由于去年下跌用力过猛,今年年初全球股市迎来了一波小牛市,上证综合指数全年取得了双位数的增长。

预测二:A股振幅将明显缩小

一半错误。年初的行情中,上证综指先是上涨了28%,后面又回落16%,反正涨跌全靠特朗普。

不过下半年的振幅明显下降。

预测三:港股将跑赢A股

错误。中金分析师的逻辑是好的,因为A股估值高,港股相对估值低,但是香港出现了反修例风波这一黑天鹅事件,导致港股全年只有微弱涨幅,跑输A股。

预测四:成长股将得到追捧

中金预测仍然有成长空间的消费、科技、医药、教育、文化服务、军工等板块将在2019年表现相对居前。

这个预测太宽泛,无法判断对错。

预测五:A股个股涨跌幅限制或取消

错误。仍然未取消。

预测六:债市收益率进一步下行 国债大概率跌破3%

正确。当前增长下行、流动性可能进一步放松、官方利率有下调空间,2019年十年期国债收益率曾阶段性下行并跌破3%。

预测七:全球增长放缓、美元走弱、实际利率下行,可能会支持黄金在2019有阶段性的表现

正确,但是逻辑不同。黄金在地缘政治风险增加、贸易战风险增加的前提下,全年获得双位数增长。

预测八:收入预期转低、居民杠杆已经有所上升等因素可能会使得房地产承压,地产投资相关需求压力可能传导至商品市场

正确。多地房地产承压,并放松了限购政策。

预测九:经济的增长下行会带来资金压力,将明显加大银行体系不良资产压力

正确。今年违约债券增加,政府有意打破刚性兑付。

预测十:沪深港通北上资金将依然活跃

正确。2019年沪深港通北上资金依然活跃,并于11月26日创下新高。

从结果上来说,中金的十大预测中,有5个半命中,和去年相比有大幅提升,不过最关键的对于A股市场和港股市场的走势依然全错。

可见,股票市场的波动受影响因素非常大,要准确预测非常困难,毕竟,谁能提前预料到反修例、贸易战这种黑天鹅事件呢?

三、券商预测

虽然经常被打脸,但各大券商仍然年底踊跃发布来年策略。不过在经历了中金预测的尴尬后,大部分券商的年度预测都谨慎了很多。

在我看来,券商的投资策略毕竟是专业人士的判断,还是可以参考的,只是政策、风险偏好、资金各方面不确定因素太多,预测本来就是一件非常困难的事情。

那么,券商报告应该怎么读呢?

首先,我们应该更注重逻辑,而不是结论。

由于自身的利益关系,券商们对于来年行情的展望很少是有悲观的。

假如证券公司、基金公司如果不看好股市,那么投资者还会买股票、买基金吗?如果投资者不买股票、不买基金,证券公司和基金公司,又怎么赚钱呢?

另外一方面,市场上瞬息万变,要准确预测一年后的市场走势,几乎不可能。

但是实际上,券商的分析师确实都是非常专业的投资人,从他们的思考中,我们可以得到很多信息。

因此,在看券商分析报告时,我们更应该注重报告的逻辑是否合理,而淡化报告的结论。

其次,要分析预期。

我们的证券市场由大大小小的各种投资者所组成,大家都一件事情预期的不一致,才导致了股票价格的上下波动。

而各家券商的报告,可以看作是大致表达了市场上各种意见。

当各家券商一致看好某个方向时,往往意味着这个方向没有太大的预期差,市场对于这个方向已经充分预期,符合预期则小涨,低于预期则大跌。

所以,有时候我们需要警惕一致预期能否持续超预期。比如去年多数券商看大盘是“前高后低“,结果市场走势完全相反。

最后要警惕某些券商发布的模棱两可的研报。

这种研报看完后,你会发现不管市场朝哪一个方向演进,他的研报都是对的。这说明券商研究员也看不清方向,或者这是不自信的表现。

看似明确的观点,其实是自保。

用各大券商对2019年的预测作为例子。

中信证券预计2019年A股是未来3-5年的复兴牛的起点。市场Q1振荡,Q2逐步进入盈利和估值修复共振的上升通道。

配置建议是Q2之前先聚焦能抵御宏观经济波动的板块,Q2之后开始布局结构转型,拥抱高端制造和服务业。

华泰证券预计2019年A股在估值杀跌之后,将在政策宽松下回升。2018年,在去杠杆导致流动性收缩,以及外围市场的影响下,A股的估值受到很大抑制。

未来国家面对各种不确定性的压力下,将推行宽松政策,盈利将有所回升。重点关注2-4月、7-8月的政策和数据。

招商证券认为A股估值水平历史最低,2019年有望逆袭。上半年中小市值风格有望占优,若下半年社融增速回升,则A股整体都会有更好表现。

A股整体估值水平低于全球主要股票市场,在A股加速开放和纳入全球主要指数背景下,2019年下半年将有机会。

综合以上券商的年度报告,不难看出各家券商的一致的逻辑预期;在2018年杀跌后,A股估值便宜。

由于便宜,A股将会在国家政策的推动下,在Q2至下半年有所回升。

而事实上,大家都知道,2019年A股在Q1上涨28%,将全年涨幅涨完。

这个例子证明,券商的一致性预期是对的。但是当市场都接受这个预期时,不可避免的出现了"抢炮"的现象,一拥而上一个季度就完成了A股的估值修复。

所以,当我们看券商的分析报告时,应该根据逻辑和现实情况,综合做出投资判断,避免错过吃肉行情。

四、明年预测

目前,有一部分券商已经公布了2020年的投资策略,我们简单汇总了一下:

中信证券的预测依旧大胆:2020年A股将迎来2~3年的"小康牛",并且第二和第四季度行情更好。

判断逻辑是市场基本面、宏观杠杆、金融风险和产能问题基本好转,投资者结构不断优化。

中信证券建议一季度坚持低估值板块防守,二季度科技与消费领涨,三季度缓慢切换风格,季末增配工业与金融板块,四季度超配工业与金融。

招商证券认为中国在增速下行的背景下,将出现资产荒。市场为了高回报,将提升风险偏好,助推市场上行。

而且最重要的是,七年一次大牛市,07年、14年之后,20年将会有可能是熊末牛初。

行业配置方面,招商证券推荐科技、券商、低估值地产建筑板块。

华泰证券强调了目前逆全球化的趋势。从利润的角度看,预计A股全年净利润增速10.9%(好精准,坐等打脸),沪深300将得益于利润上涨而上升10%以上。

投资中建议选择得益于逆全球化的投资标的。

行业配置建议方面,华泰证券比较看好5G终端、5G应用、电动车中上游。

兴业证券也提到了全球资产荒的问题。其认为全球回报率下降,优质资产越来越贵,因此未来十年中国的核心资产仍然是投资机会的主线。

在2020年,A股和港股有望先抑后扬,特别是港股市场,由于估值便宜,未来回报可能会有惊喜。

兴业证券建议的配置是低估值高分红的房地产、银行、保险等价值股,增长潜力丰富的科技股,以及性价比较高的消费股。

东方证券的核心观点是2020年A股依然会是较为明显的结构性行情,龙头趋势不会结束。

简单来说就是去年没抱完的团,今年继续抱,除非今年有经济转型中出现的新机遇。行业配置方面,东方证券建议配置5G相关的电子、通信、计算机,以及消费和低估值板块。

东吴证券是少数看空后市的券商,其主要预测是降低收益预期。

根据历史经验显示,前三季度股票投资回报越高,市场上第四季度有可能转向偏防守的策略。而截至19年10月份,股票型公募基金收益率中位数为37%,是历史第四好,过往收益中位数达到30%以上的年份,在接下来的一年收益都难以为继。

行业配置方面,重点考虑估值便宜的游戏公司,在5G推动下进入高速发展阶段的VR产业,以及特斯拉新车型背后的产业链条。

总体来看,大部分券商都认为明年A股市场行情会相对较好,尤其是下半年。在资产配置上建议以成长型科技股为主,然后继续抱紧核心资产,继续关注低估值板块。

但是,当整个市场都在期待"健康牛",重点关注科技股,继续抱团核心资产的时候,投资者就需要自行判断里面还有多少收益了。

总结

事实上,各大券商的分析师们水平是很高的,清一色名校背景+多年投研经验,但是年初的预测仍然是大部分出错,说明精确的预测未来是一件非常难的事情。

这也验证了巴菲特投资哲学的重要性。

比如说安全边际。由于未来极难预测,投资者在投资的时候要留足安全边际,确保即使市场出现黑天鹅,仍然能避免永久性的损失。

比如说只打自己熟悉的比赛。很多业绩好的投资者,持仓股票并不多,只是长期在一两只熟悉的股票上面买卖,就已经有很好的收益了。

投资的世界充满了不确定性,做投资真的应该心存敬畏。

股票市场每天都有大起大落的投资机会,看得大家眼花缭乱,心猿意马,但是真的未必有人能从中赚到钱。

而要在股市赚钱,也未必真的需要做到上懂华为供应链,下懂母猪繁育。

巴菲特曾经在采访中说过,人生中最重要的不是赚到多少钱,而是要找到适合自己的比赛,过适合自己的生活,找一个好的伴侣。

祝大家在2020年都能找到适合自己的比赛,玩得开心!

风险及免责提示:以上内容仅代表作者的个人立场和观点,不代表华盛的任何立场,华盛亦无法证实上述内容的真实性、准确性和原创性。投资者在做出任何投资决定前,应结合自身情况,考虑投资产品的风险。必要时,请咨询专业投资顾问的意见。华盛不提供任何投资建议,对此亦不做任何承诺和保证。