热门资讯> 正文
2019-11-25 08:23
配售结果
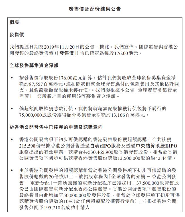
11月25日早间消息,阿里巴巴今日发布公告称,香港IPO面向散户部分获得42.4倍超额认购。阿里巴巴将于11月26日正式开始交易,按每股股份176港元发售价计算,每手100股,一手中签率80%,全球发售募集资金净额约为875.57亿港元。

公开发售:
合共接获215,598份根据香港公开发售有效申请,认购合共530,465,900股香港发售股份,相当于香港公开发售项下初步可供认购香港发售股份总数12,500,000股的约42.44倍。由于香港公开发售的超额认购相当于香港公开发售项下初步可供认购的发售股份总数的20倍或以上,37,500,000股发售股份已由国际发售重新分配至香港公开发售。香港公开发售项下发售股份的最终数目由此增加至50,000,000股发售股份,相当于全球发售项下初步可供认购发售股份总数的10%(于任何超额配股权获行使前)
国际发售:
国际发售项下初步提呈发售的发售股份获超额认购。国际发售项下分配予承配人的发售股份最终数目为450,000,000股股份,相当于全球发售项下初步可供认购发售股份总数的90%.
超额配股权(绿鞋):
可由联席代表(为其本身及代表国际包销商)于国际包销协议日期起至2019年12月20日(星期五)期间任何时间行使,要求我们根据国际发售按国际发售价额外配发及发行最多合共75,000,000股发售股份(即不超过全球发售项下初步可供认购发售股份总数的15%),以(其中包括)补足国际发售的超额分配截至本公告日期,超额配股权并未获行使。
相关阅读
