热门资讯> 正文
2019-09-30 09:31
作者:华泰宏观 李超、程强
来源:华泰宏观李超
内容摘要
>> 融资难与融资贵问题能否解决是经济企稳、股市向好的前提
我们认为,融资难融资贵已经成为制约中国经济发展的关键问题,特别是民营中小企业。该问题的解决可以更好地挖掘中国经济内生潜力,资本市场长期向好就更能有所期待。我们构造了五个衡量企业融资难与融资贵问题的指标,与宏观经济与股票市场的代表指标进行对比分析。研究发现,历史上我国在制造业企业、民营企业融资难和融资贵问题发生的时候,往往之后经济下行压力加大,股票市场走弱。
>> 当前融资难融资贵问题的表现是总量问题和结构性问题并存
我们认为,融资难融资贵问题表现为总量性和结构性并存。所谓总量性是指实体经济在普遍意义上获得的金融支持不够,目前具体体现为社会融资规模的整体性下滑;所谓结构性是指实体经济中不同所有制类型、不同行业类别中的企业面临的融资差异,其中部分制造业企业和民营企业融资难和融资贵问题凸显。我们认为,在总量问题和结构问题中,普遍被讨论的是结构性问题,而结构性问题演化到一定程度也会加剧总量性问题。
>> 从三个关键点看我国融资难融资贵问题的成因
我们认为,融资难融资贵问题涉及三个关键点,一是企业端(融资主体),二是金融机构端,三是货币资金流。第一,制造业投资增速持续下滑,企业融资需求差;第二,中小银行作为制造业、民营企业的融资主体,其在监管指标上面临制约;第三,货币政策的趋势性收紧导致企业融资成本大幅上升。解决融资难融资贵问题,本质上是希望金融机构采取合适的行为安排,将货币资金流引入到企业端。
>> 金融供给侧改革应该在融资难融资贵上发挥主要作用
我们认为,为了缓解融资难融资贵问题,同样需要从企业、金融机构端和货币资金流入手,金融供给侧改革将在该问题的解决上发挥重要作用。首先,在企业端,减税降费是增加企业活力的有效举措。其次,在金融机构端我们应该改革大型商业银行的考核方式,促进中小银行开展对当地中小企业的融资业务,以科创板为推手发展直接融资。最后,在货币资金流上,可能需要保持适度的货币供给,让资金可溢出至制造业和民企领域。
风险提示
经济下行超预期;政策落地不及预期;民营制造业中小企业融资难融资贵与资本市场关系发生变化。
目 / 录



正 文
融资难与融资贵问题能否解决是经济企稳、股市向好的前提
为什么要研究融资难和融资贵问题?我们认为,融资难融资贵已经成为制约中国经济发展的关键问题,特别是民营中小企业。换句话说,如果我们看到了解决这一问题的曙光,那么中国经济内生潜力就有可能被更好地挖掘,资本市场长期向好就更能有所期待。因此,我们有必要从理论和实际的角度挖掘我国融资难和融资贵问题的成因和表现,在此基础上,提出可能解决这一问题的措施。在我国经济未来发展和政策实践中,一旦我们看到这些措施的出现,或者看到可能与这些措施能起到类似结果的措施出现,那么我们就可以增加对权益资产、风险资产和贝塔型资产的配置,以获得更高的资产收益。
我们采用下列五个指标来衡量我国企业融资难、融资贵的程度,这些指标可以分为三类。

第一类指标用于衡量民营企业融资成本,具体包含:“国企信用利差”和“民企利差”。我们认为民营企业债券融资的成本包括三部分:第一部分是无风险利率,第二部分是背后有政府做隐形信用担保的国有企业融资时所需付出的额外的风险加成(国企信用利差),第三部分则是民企较之于国企还要额外添加的风险加成部分(民企利差)。因此我们筛选出同期限同评级的国债、国有企业债券与民营企业债券的收盘到期收益率数据,在每一个时点求得样本债券到期收益率的算术平均,以此来表征该时点上各融资方式的融资成本。为了扩大样本容量,我们选择研究5年期AA级评级的债券,同时包括已到期与未到期的债券信息,将研究范围限定在“公司债”和“中期票据”市场。根据上述筛选方法,我们计算出了“国企信用利差”和“民企利差”两个关键性指标。
第二类指标用于衡量民营企业融资的规模与难易程度,具体包含:“民企债券净融资额”和“新增票据贷款与未贴现汇票额度”。通过构造“民企债券净融资额”这一指标,可以衡量民营企业在债券融资过程中真实取得的融资量。除了债券融资之外,民营企业的融资在很大程度上还依赖于票据融资,若对票据融资进行限制,民营企业获得融资就会更加艰难。因此金融市场上票据融资额度的变化可以在一定程度上反映出民营企业获得票据融资的规模,从而间接体现民企融资的难易程度。
第三类指标用于衡量我国制造业企业融资的规模与难易程度,具体包含“非金融企业新增中长期贷款所占比重”这一指标。由于我国制造业企业发展主要依靠中长期投资,该指标可以用于衡量我国非金融企业获取中长期投资的难易程度。
从历史来看,我国在制造业企业、民营企业融资难和融资贵问题发生的时候,往往之后经济下行压力加大,股票市场走弱。我们将部分指标同经济运行状况、股市走势的代表性指标进行对比分析,发现二者之间存在着明显的相关关系。国企信用利差与民企利差衡量企业使用债权融资的成本,这两个指标与沪深300指数与PMI指数之间的负向相关性非常明显,即在利差较高、民企融资成本高的时候,往往伴随着经济下行、股市走弱。同理,“新增票据贷款与未贴现汇票额度”与“非金融性公司新增中长期贷款占总新增贷款比重”指标与沪深300指数与PMI指数在大趋势上呈现出同向变动的特征,即当民企、制造业企业融资更容易时,往往伴随着经济向好,股票上涨。此外值得注意的是,虽然我们选用的是沪深300指数,似乎在逻辑上民企利差、国企信用利差等变量是衡量中小企业的融资环境,对更宽基的指数如上证综指等指示作用更好。但是,由于沪深300指数与上证综合指数具有高度相关性,因此无论用哪个指数都能体现这一逻辑。而且即便沪深300代表的是权重股,我们也可以看出,代表融资难融资贵的指标仍然对其有比较显著的影响,这也更说明研究这一问题的重要意义。







当前融资难融资贵问题的表现是总量问题和结构性问题并存
我们认为,融资难融资贵问题表现为总量性和结构性,所谓总量性是指实体经济在普遍意义上获得的金融支持不够,所谓结构性是指实体经济中不同所有制类型、不同行业类别中的企业面临的融资差异,其中部分制造业企业和民营企业融资难和融资贵问题凸显。我们认为,在总量问题和结构问题中,普遍被讨论的是结构性问题,而结构性问题演化到一定程度也会加剧总量性问题。
结构性问题的具体表现是所有制歧视与制造业歧视。所有制歧视主要是指较之于国有企业来说,民营企业受到的金融支持不足。这种主要来源于民营企业的经营风险和抵押品缺失,加之隐性担保(政府背书等)不存在。相较于国企,民营企业(多为中小微企业)普遍生命周期较短、经营波动较大,经营风险较高,并且抵押品不足,这都制约了民营企业融资。而国有企业存在隐性担保,加之一些地方政府可能干预商业银行信贷投放,使得国有企业吸纳了大量的金融资源,对民营企业融资形成挤出效应。近五年来,国企债券也不再意味着绝对的安全。根据Wind数据库的债券专题数据统计结果显示,自2015年至今,已发生国企债券违约事件67起,民企债券违约事件则达376起。在这一趋势下,国企背后的政府隐性担保预期有所减弱,但由于民企的违约风险高于国企的市场预期仍然较强,对民营企业的融资歧视仍然无法破解。基于上述原因,民营企业融资更难,受到的资金支持不足以支撑其发展要求,净融资规模上与国有企业存在较大差距;民营企业融资更贵,需要付出比国有企业更高的风险加成成本,因此民营企业债券比国有企业债券的到期收益率更高,二者之间存在一个“民企利差”。



制造业歧视问题的主要表现为房地产的虹吸效应。根据近十年的数据显示,我国房地产开发贷款与居民户的中长期贷款增速均处于较高水平,但工业部门中长期贷款增速长期维持在低位,充分揭示了我国制造业企业的融资歧视现象。
房地产行业之所以会产生虹吸效应,一方面是由于房地产开发投资具有包含土地抵押、最终直接对接居民信用的特点,普遍受到金融机构的青睐;另一方面也与过去房地产行业一直是我国经济的主要驱动力有关,导致房地产行业利润高违约率低。2008 年以来,中国经济周期形成了大致为 3 年左右的周期性特征,与房地产周期吻合度高,我国的地产周期主要受地产政策影响,可以说 2008 年后的经济周期主要就是地产政策周期。房地产与多数行业存在着产业链上的联系,与宏观经济关联度高。
总量问题具体表现在社会融资的整体性下滑。自2018年至今,我国M2、社会融资规模、人民币贷款增速均呈现出趋势性下滑,实体经济融资形势愈发紧张。中国人民银行两度调整社会融资规模的计算口径,具体要求分别为:自2018年7月起,将“存款类金融机构资产支持证券”和“贷款核销”纳入社会融资规模统计,在“其他融资”项下反映;以及自2018年9月起,将地方政府专项债券纳入社会融资规模。即便按照最新口径计算,2019年8月社会融资规模存量的同比增速也仅为10.7%。


分析近两年社会整体融资下行的原因,一方面受到外部事件性冲击的影响,另一方面则与该指标自身的周期性特征有关。首先,我们来分析一下对社融规模造成较大冲击的两个代表性事件。第一,2018年资管新规出台,非标准债券融资拖累社会融资规模下降。资管新规的核心目标为规范影子银行,促进表外融资表内化。受此推动,2018年5月开始,非标融资快速下行。该指导意见的初心是期望表外融资下降,引导表内融资提升,使得企业更多地采用人民币贷款替代非标融资途径。但在实际操作过程中,由于企业的融资往往是多元化的,非标融资路径的受限将直接影响到贷款等传统融资的持续性。因此,在非标融资下降了一段时间之后,总体的社会融资规模增速也开始下滑。第二,2019年包商银行事件重新定义了核心资产并改变了市场的风险偏好,使得部分中小银行融资受限、成本走高。我们认为,包商银行事件大致分四个阶段。第一阶段,银行的刚兑预期被打破后,市场对同业存单全额兑付开始存疑,市场同业存单发行规模下降。第二阶段,同业机构风险偏好收紧,对交易对手及质押券的筛选更为严格,引发市场流动性分层。第三阶段,部分中小银行融资受限、成本走高,导致负债端收缩;而负债端问题将逐渐向资产端传导,由于面临流动性风险,中小银行不得不抛售流动性较高的信用债,同样导致中小银行缩表。第四阶段,中小银行抛售信用债,导致其需求下降,将继续推升国企信用利差,进而抑制企业发债意愿,导致信用债市场供需两弱,加之同业存单供需进一步下降,最终引发更大规模的信用收缩。
从另一方面来看,我们认为,社会融资本身就是一个周期性变量,在经济下行趋势中,社会融资规模萎缩的概率比较高。从全球范围内看,2016-2017年全球经济阶段性复苏,从2018年开始又进入新一轮下行。在这种趋势下,2018年开启的中美贸易摩擦,又给了中国经济下行增加了惯性,社会融资规模的萎缩不可避免。此外,经济下行周期中,一些企业的违约问题也会随之暴露,进而产生经济下行——生产通缩——债务违约——需求走弱的恶性循环。


从三个关键点看我国融资难融资贵问题的成因
我们认为,融资难融资贵问题涉及三个关键点,一是企业端(融资主体),二是金融机构端,三是货币资金流。解决融资难融资贵问题,本质上是希望金融机构采取合适的行为安排,将货币资金流引入到企业端。这一过程我们首先需要明确几个问题,首先,货币资金流天然具有希望获取风险低、收益高的倾向;其次,金融机构趋利避害的特性使然;最后,企业的有效融资需求是整个链条的前提。

> 成因一:企业的有效融资需求差
近年来制造业投资增速持续下滑,2015年4月,我国制造业投资增速跌破10%,而今年年初至4 月,制造业投资增速一路下行到 1-4 月累计同比+2.5%,是十五年来的低点。具体看制造业细分行业的投资增速,我们把食品烟酒制造业归为一大类(含4 个子行业),纺服、木材、家具、造纸印刷、文美体娱制造业归为一大类(含8 个子行业),石化、非金属矿物、医药制造业归为一大类(含6 个子行业),金属加工业归为一大类(含3 个子行业),设备制造、汽车制造、电气机械制造业归为一大类(含5 个子行业),计算机通信电子设备、仪器仪表制造业归为一类(含2个子行业),并对各大类所含子行业投资增速取算术均值。可以看到,传统行业(如金属加工、食品烟酒)自2017年起投资增速陷入负增长,虽然2018年金属加工行业投资增速有所回升,但食品烟酒行业投资增速依然维持低位。此外,计算机通信电子设备与仪器设备制造业投资增速则呈现上行趋势,2019年1-8月平均投资增速累计同比达到16.7%。


我们认为,制造业投资的下滑可能有两方面原因,一是制造业企业的盈利下滑,二是企业对未来的信心不足。首先,从工业企业利润来看,虽然2018年工业企业利润总额仍然突破6.6万亿元,但是同比增速自2017年3月以来持续下滑;特别是今年以来工业企业利润持续下滑,累计同比增速持续落入负区间。需要注意的是,该数据还可能还存在“幸存者偏差”的问题,也就是说可能存在部分企业经营效益出现大规模恶化,由规模以上掉到了规模以下,使得统计局工业企业利润同比数据出现偏离。

其次,在经济中各行业没有明确的盈利预期下,企业对未来的信心很难大恢复。我们认为,在中国新的科技周期没有出现之前,企业的投资信心主要和经济的短周期因素有关,当经济周期性上升时企业投资信心有所回升,经济周期性下降时信心则减弱。因此,除非新的科技周期崛起,出现新的产业链级别的机会,否则企业的投资信心很难出现较大幅度的提升。而目前来看,我们认为科技周期在短期内崛起的可能性还比较低。
另外,如果从上市公司数据来看,资本开支有所回升。供给侧改革带动行业集中度提升,导致企业盈利向好,期望扩大资本开支扩大产能进一步抢占存量市场份额。但我们认为,基于上市公司样本分析企业资本支出仍然会带来较大的“幸存者偏差”问题。

> 成因二:中小银行在监管指标上面临的制约
商业银行作为盈利性金融机构,具有趋利避害的特性,其主要考虑贷款主体的资产质量以及风险收益来投放信贷。民营企业由于规模较小,容易受经济波动的影响,不确定性较大,经营风险更高;并且由于民营中小微企业缺乏健全的财务管理体系、财务信息不规范,与银行之间信息不对称程度高,加之民营中小微企业可担保资产有限,这都限制了商业银行对民营企业的信贷投放意愿,商业银行都更倾向于将信贷资源投向风险更低的国企、大型民企等。在此背景下,五大行能够凭借其资源禀赋优势将信贷资源投向风险更低的优质国企、大型民企等;股份制银行则通过市场化机制与中型企业客户联系紧密。而城商行、农商行等中小银行受限于信贷规模和信贷投放能力,无法满足大型企业的融资需求,只能加强业务下沉,成为制造业、民营中小微企业融资主体。
另外,相比于大型银行,中小银行也更具有满足小微企业融资需求的动力。由于大型银行资金成本较低,而长期稳定的存贷利差使得商业银行能够通过简单的规模扩张即可获得稳定的利润增长,所以在进行资产配置时,其更愿意配置资产质量稳定的低风险低收益资产;但中小银行一方面大多并不是央行货币政策操作的一级交易商,另一方面并无客户渠道优势,难以获得低利率的存款资金,因此资金成本较大型银行而言更高,更有动力配置高风险高收益的资产,增加对民营中小微企业的信贷投放。

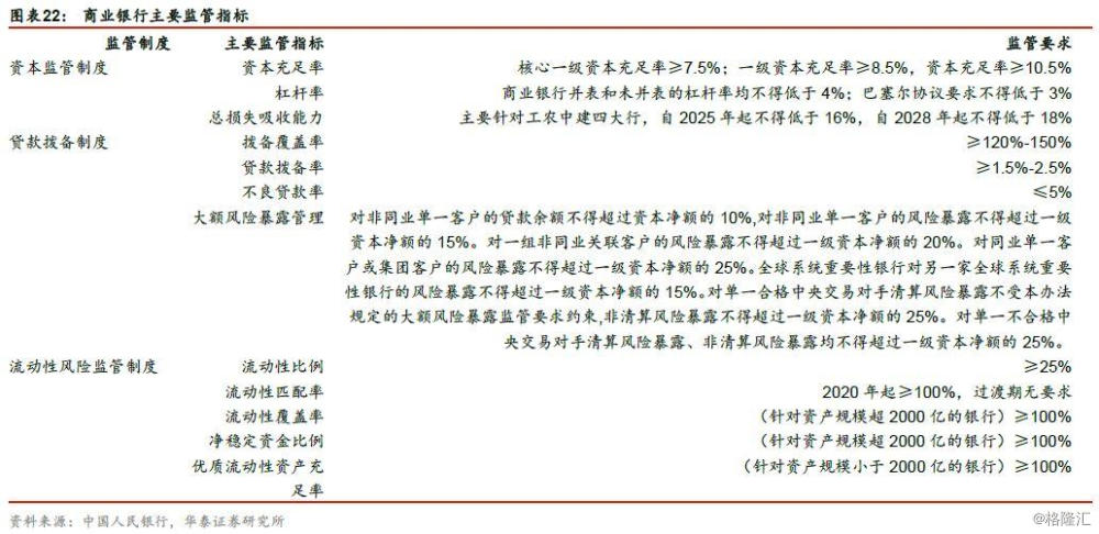
目前,我国银行监管体系分别从应对非预期损失、预期损失、流动性风险的角度对商业银行进行监管,形成了相应的资本监管制度、贷款拨备制度以及流动性风险监管制度。此外,商业银行还受市场风险监管、操作风险监管、额度监管以及部分效益性指标监管等。但除流动性风险以外,从多数监管指标要求来看,目前我国银行监管制度对大型银行和中小银行并无差异化。但中小银行作为制造业、民营企业的融资主体,在经济下行压力加大的背景下,其在资产端与负债端都面临着较大压力,资本充足率、流动性等核心的监管指标中小行达标程度都比较低。中小银行在发展的过程中受制于资本不足、违约率较高、流动性短缺等问题,业务难以做大,对民企、制造业企业的支持力度就有限。

由于制造业、民营企业其本身经营风险更大,特别是在2018年以来经济下行背景下,其面临着更严峻的生存环境,违约概率加大,中小银行新增不良贷款压力陡增,抑制了其对制造业、民营企业融资意愿。另一方面,自2017年起银监会对于不良贷款的监管逐渐趋严。2018年8月银保监会发布《关于进一步做好信贷工作提升服务实体经济质效的通知》,明确提出要加大不良贷款处置力度,严禁隐匿隐瞒不良贷款,严查不良资产虚假出表、虚假转让等违规行为。2019年4月,部分地方银监部门鼓励有条件的银行将逾期60天以上贷款纳入“不良”。过去,大型银行长期处于资金的“买方”市场,对于不良贷款的认定严格,不良贷款监管趋严并不会为其带来太大压力,但是中小银行在过去确实存在掩盖不良贷款的监管套利活动,比如通过回购担保、抽屉协议等虚假出表方式,或通过“关注类”贷款长期隐藏不良贷款。可以看到,2017年后中小银行不良贷款率明显上升,其中城商行不良贷款率由2016年底的1.48%上升至2019年6月的2.3%,农商行不良贷款率由2.49%上升至3.95%,甚至一度逼近5%的监管红线。经济下行压力加大背景下,民营制造业企业债务违约风险提升,中小银行新增不良压力加大,加之不良监管趋严,导致中小银行更加惜贷慎贷,削弱其对民营制造业企业的信贷投放意愿。

另一方面,中小银行资本补充压力加大也影响其后续信贷投放空间。从资本充足率数据来看,城商行与农商行资本充足率自去年底以来均有所下滑,截至2019年6月,城商行资本充足率位于各类银行最低水平12.43%,仅高于监管红线不到2个百分点;而农商行资本充足率也下跌至12.98%。中小银行资本基础薄弱,资本补充压力加大,影响其后续信贷投放空间。

此外,面对资本补充压力,相比于大型银行,中小银行资本补充难度也加大。定增作为上市银行补充核心资本的重要方式之一,在2017年2月再融资新规落地后,定增受到诸多限制,规模大幅缩减。大部分城商银行及农商行无法通过定增、优先股、可转债等方式补充资本,仅能利用利润留存、发行二级资本债等资本补充工具。但从二级资本债发行规模来看,2017年后中小银行二级债发行规模大幅度缩减。

从整体银行市场来看,自2016年以来,银行存款增速持续下滑,特别是企业存款增速大幅下降,从2016年底的16.72%下跌至2019年8月的5.22%。而在整体存款规模增速缩小的情况下,中小银行吸收存款压力加大。由于中小银行网点渠道有限,加之大型银行纷纷发展金融科技系统,而中小银行人力、财力有限,难以与大型银行竞争线上客户,因此中小银行新增存款增速收缩更加明显。


> 成因三:货币政策的多目标困境
我们认为,解决民营、制造业、中小企业融资难、融资贵问题有两种方法,从资金流的角度讲,一种是溢出,一种是挤压。货币资金流天然追求有抵押、可估值抵押物、存在隐性担保的主体,这类似于“水往低处流”。过去几年,房地产、土地财政、国企对资金有巨大的虹吸效应,主要便是因为上述行业、企业具有可抵押可估值的大量固定资产,或存在政府为其背书作为隐性担保。而所谓溢出,就是在满足具有虹吸效应的行业企业融资需求之后,再将更多的货币用于满足民营、制造业、中小企业的融资需求。所谓挤压,就是坚决遏制地方政府、房地产的融资“黑洞”,而将资金挤压进入民营、制造业、中小企业领域。然而,由于我国的货币政策的多目标制,在货币政策受制于通胀、金融稳定等目标无法大幅宽松背景下,我们只能选择后者。
但是从历史数据可以看出,若以民企利差、国企信用利差和民企债券净融资作为信贷可获得性和资金成本的观测指标,民企制造业企业融资难融资贵问题唯一得到改善的时期是2015年前后,而彼时是货币政策的大宽松。
2015年货币政策总体处于稳健偏宽松状态,央行四次降准,下调存款准备金率2.5个百分点,同时五次定向降准以支持“三农”、小微企业融资;此外,央行还连续降息5次,金融机构一年期贷款基准利率由年初的5.6%下调至4.35%,并随后维持该利率至今。在此背景下,2015年M2同比增速维持高位,各级别1年期企业债-国开债信用利差持续下行,央企、地方国企以及民企的产业债信用利差也大幅下降。




但后期随着去杠杆政策开启,企业特别是民营企业融资成本大幅上升,融资难融资贵问题再度凸显。历史经验表明,货币资金流发挥溢出效应才能有效缓解企业融资难融资贵问题,而我们在2016年之后的路径选择都是通过遏制地方政府、房地产融资“黑洞”,将资金挤压进入民营、制造业、中小企业领域,这是新的尝试。
解决融资难融资贵的政策路径探讨
我们认为,为了缓解融资难融资贵问题,同样需要从企业的、金融机构端和货币资金流入手。首先,在企业端我们应该继续减税降费。其次,在金融机构端我们应该改革大型商业银行的考核方式,促进中小银行开展对当地中小企业的融资业务,以科创板为推手发展直接融资。大型银行天然追求好的资产,并且由于存在资源禀赋优势,其有能力将信贷资源投向风险更低的优质国企、大型民企等,针对中小企业融资难以发挥“头雁效应”。因此,我们认为需要改革银行监管体系,对中小银行与大型银行差异化监管,以鼓励中小银行更好地满足中小企业融资需求。最后,在货币资金流上,可能需要保持适度的货币供给,让资金可溢出至制造业和民企领域。但由于我国处于新常态,不能长期使用这种策略,只有在稳增长压力大,出现较大失业风险时,才可使用。对于传统资金需求,其实当前也有较多领域属于补短板的范畴,比如保障房、旧城改造、中西部地区的公路等。
> 减税降费增加企业活力
2015年互联网+、双创概念流行,大量资金流入互联网、TMT等行业,导致一些企业参与不符合其主营业务的并购活动并且盲目扩张业务,甚至不惜利用高杠杆融资的方式扩大规模铺摊子。但这为后来不良贷款、股权质押风险等埋下了隐患,2018年信用债券违约集中爆发冲击债券市场,进而导致民营企业进一步陷入融资难困境。

我们认为,在企业端减税降费是增加企业活力的有效举措。减税降费可以直接增加企业盈余,并且不随市场环境变化而变化,这也有利于企业形成稳定预期,合理安排经营行为与融资行为。
2019年上半年中央层面先后出台了多个减税降费的政策文件,涵盖了小微企业普惠性所得税、小规模纳税人免征增值税等内容。其中规模最大的是增值税减税,将增值税一般纳税人发生增值税应税销售行为或者进口货物,原适用16%税率的,税率调整为13%,原适用10%税率的,税率调整为9%。我们在今年3月31日的报告《增值税减税影响几何?》中预计2019年的增值税减税规模在6000亿-7000亿左右,为“营改增”以来最大规模的减税。增值税改革对行业利润增速有正向拉动,我们估计,此次增值税减税会对行业利润产生一定的正向增速作用,利润增厚平均在3%-12%左右。
展望我国未来的减税路径,我们认为,从理论上,如果减免企业所得税,起到的效果要比增值税更大。由于增值税是一种流转税,企业的实际获得感并不直接,而企业所得税作为一种直接税,相应税率的下调和税基优惠标准的扩大会使企业更能感受到减税带来的福利,从而激发企业从事生产经营活动的积极性,刺激企业增加研发投资,提高全要素生产力。从减税可行性看,目前中国企业所得税税率为25%,符合条件的高新技术企业实行15%税率,小微企业实行20%税率,存有一定下调空间。

> 深化金融供给侧改革
近年来,我国政府十分重视中小微企业融资难问题,国务院常务会议多次提及要降低小微企业融资成本,并实施多项政策来支持小微和普惠发展,包括定向降准、再贷款再贴现等。在这种政策背景激励下,金融机构齐发力,着力推动金融供给侧改革,努力将中小微企业融资难问题的解决落到实处。具体的推进方式可概括为以下三类:改革大型商业银行的考核方式,促进中小银行开展对当地中小企业的融资业务,以科创板为推手发展直接融资。

对于第一类, 2018年11月1日的民营企业座谈会上,充分肯定了民营企业的贡献,并在针对民营企业融资难问题时,指出要改革和完善金融机构监管考核和内部激励机制,将银行业绩考核与支持民营经济发展挂钩,并提出多个措施解决民营企业融资难和融资贵等问题。在具体措施方面,须明确授信尽职免责认定标准,引导金融机构适当下放授信审批权限,将小微企业贷款业务与内部考核、薪酬等挂钩;对小微企业贷款基数大、占比高的金融机构,给予监管正向激励。通过上述改革手段,可以有效解决金融机构不敢贷、不愿贷的问题,激发金融机构内生动力,刺激金融机构放款。
对于第二类,中小银行对于中小企业的融资具有天然的优势。我们认为还要利用多种措施支持中小银行发展,比如差异化监管。目前我国银行监管体系的大部分指标对大型银行、中小银行并无差异化。中小银行是民营企业融资的主体,但由于民营企业本身经营风险更大,且容易受经济波动影响,特别是在2018年以来经济下行背景下,其经营面临着更严峻的市场环境,贷款违约概率加大,中小银行新增不良贷款压力陡增,导致中小银行更加惜贷、慎贷。我们认为未来银行监管体系可以探索差异化监管,比如,适当提高对中小微企业贷款不良率的容忍度,支持其满足民营中小企业融资需求。
对于第三类,国家注重发展权益市场拓展企业的融资途径,以科创板为推手,增大企业权益,降低资产负债率。很多民营企业,经营为轻资产模式,前期盈利水平难以保证,较难从传统银行渠道融资,主要依靠一级市场融资,“融资难”问题明显。其中一部分优质企业选择海外上市,但也存在用户与投资者分离,中概股市值低估,遭受歧视等问题,科创板在制度设计上借鉴国外,在上市标准上突破连续盈利要求,允许同股不同权等,更大地利于提高科创企业直接融资比例,提升融资效率。
> 继续推进利率市场化改革
当前在利率市场化改革中,我们认为一个思路是借此降低实体企业的融资成本。我们观察,目前利率市场化改革进程仍然是挤压的思路。现在资金市场存在一个问题就是银行间市场与贷款市场的脱节。从DR007和10年国债收益率来看,已经是比较低的水平,但是在贷款市场,上浮贷款的比例还比较高。因此我们在MLF挂钩LPR的改革中,迟迟不愿意降低MLF的利率,而降低LPR的利率,就是不希望进一步降低银行间的资金成本,但又希望实际降低企业的贷款成本。

我们认为,MLF不变,降LPR的方式可能也和产业上的挤压效果类似,最终效果或一般。极端的情况下,就是用贷款资金去套利投资与银行间市场。在这一领域,我们认为非银存款是一个重要的监测指标。如果单从解决企业融资这一角度出发,让银行间市场利率进一步降低,迫使资金认为收益率性价比太低,转而转向贷款市场获得风险收益的溢出路径可能更能解决问题。
风险提示
1、经济下行超预期
全球经济下行压力大,加之近期中美贸易摩擦加剧,我国经济超预期下行,企业融资形势更加严峻。
2、政策落地不及预期
减税降费、定向降准等利好政策落地不及预期,降低LPR的宽松货币政策效果不明显,无法实质性改善企业融资困境。
3、民营、制造业、中小企业融资难融资贵与资本市场关系发生变化
若企业融资难贵问题与经济运行、股市走势的相关关系发生变化,融资难贵问题的缓解则不一定带来经济企稳、股市向好预期。