简体
  • 简体中文
  • 繁体中文

热门资讯> 正文

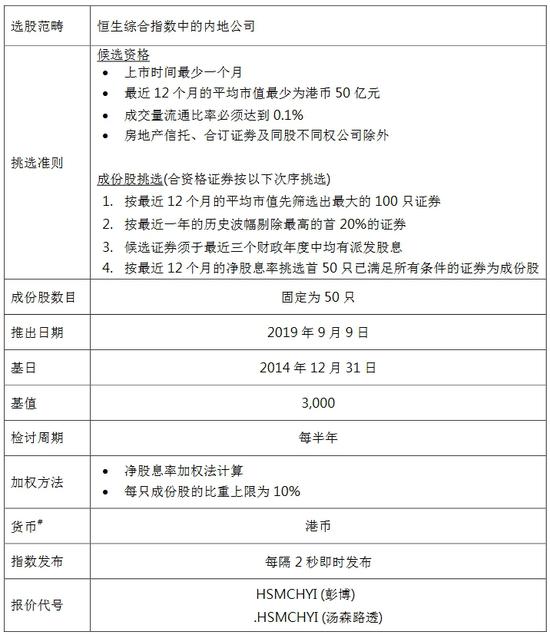
恒生指数公司推出恒生中国内地企业高股息率指数

2019-09-09 18:05

新浪港股讯 9月9日消息,恒生指数有限公司9月9日推出恒生中国内地企业高股息率指数,旨在反映香港上市并有高股息率之内地公司整体表现。

该指数从大型内地公司中挑选50只股息率最高的股票,这些股票的价格波幅相对较低及于最近三个财政年度有持续派息纪录。该项新指数为追求稳定现金收益投资组合的投资者提供投资策略参考。

 

 

风险及免责提示:以上内容仅代表作者的个人立场和观点,不代表华盛的任何立场,华盛亦无法证实上述内容的真实性、准确性和原创性。投资者在做出任何投资决定前,应结合自身情况,考虑投资产品的风险。必要时,请咨询专业投资顾问的意见。华盛不提供任何投资建议,对此亦不做任何承诺和保证。