热门资讯> 正文
2019-07-04 19:47
原标题:招商银行:每股派现0.94元,共派发现金红利237亿元
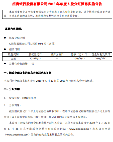
7月4日晚间,招商银行发布2018年年度A股分红派息实施公告,本次利润分配以方案实施前的本公司总股本252亿股为基数,每股派发现金红利人民币0.94元(含税),共计派发现金红利约人民币237.07亿元(含税)。
其中,A股总股本为206亿股,派发A股现金红利约人民币193.91亿元(含税)。现金红利发放日为2019年7月12日。
今年3月22日,招商银行在港交所披露年报,公司2018年度营业收入2484.44亿元,同比增长12.4%;净利润805.60亿元,同比增长14.84%。报告期末不良贷率1.36%,減少0.25个百分点。

