简体
简体中文
繁体中文
×
首页
下载
行情
港美股资讯
关于
登录/注册
语言
简体中文
繁体中文
热门资讯
> 正文
特斯拉回应上海车辆事故:没有系统缺陷
2019-06-28 16:40
特斯拉(TSLA)
0
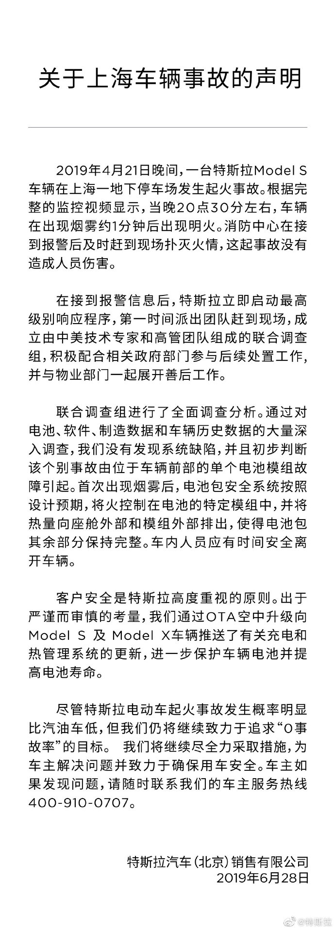
特斯拉发布《关于上海车辆事故的声明 》,文内指出,特斯拉没有发现系统缺陷,初步判断该个别事故由位于车辆前部的单个电池模组故障引起。
推荐文章
资金复盘 | 北水净买入港股超48亿港元,逾7亿港元抢筹腾讯
今天 17:31
华盛早报 | “AI威胁”波及华尔街!财富管理公司全线暴跌;豆包官宣“参战”!春节AI红包战愈演愈烈
今天 08:30
美股机会日报 | 科技巨头迎利好?特朗普政府拟结构性豁免芯片关税;台积电1月销售额创历史新高,盘前股价涨近3%
02-10 21:11
一图看懂 | 净利大增60.7%!中芯国际Q4营收24.9亿美元,同比增长12.8%
02-10 18:53
美股机会日报 | 市场风格趋变?美银称接下来是小盘股的天下;金价重回5000美元上方,贵金属板块盘前齐升
02-09 21:25
新股暗盘 | 乐欣户外飙升超70%,中签一手账面浮盈4345港元;爱芯元智微涨超0.2%
02-09 16:19
高盛预计英伟达Q4营收达673亿美元 给出250美元目标股价
02-09 16:15
港股IPO持续火热!下周6股排队上市,“A+H”占比一半
02-08 20:39
风险及免责提示:以上内容仅代表作者的个人立场和观点,不代表华盛的任何立场,华盛亦无法证实上述内容的真实性、准确性和原创性。投资者在做出任何投资决定前,应结合自身情况,考虑投资产品的风险。必要时,请咨询专业投资顾问的意见。华盛不提供任何投资建议,对此亦不做任何承诺和保证。
立即下载