热门资讯> 正文
2019-05-29 13:46
作者:蛋解创业编辑部
来源: 新消费内参
导读
5月中旬,我们做了一个关于“你最想让蛋解创业编辑部做哪个行业深度测评”的调研,结果“火锅”以16%的绝对优势胜出,总结起来有两点原因:
第一,大部分人想到创业就想开个餐馆,毕竟民以食为天,无论在什么市场背景下,吃饭的需求永远排第一;第二,相比炒菜来说,火锅的产业链较短,没有对厨师的依赖也让口味容易标准化,在更多“小白”创业者看来,火锅最容易上手。
所以,蛋解创业编辑部蹲点了十多个品牌的十几家门店,采访了多位业内人士,我们将逐层为你揭秘火锅行业真实竞争状态以及各大品牌胜出和失败的底层逻辑。
5月中旬,我们做了一个关于“你最想让蛋解创业编辑部做哪个行业深度测评”的调研,结果“火锅”以16%的绝对优势胜出,总结起来有两点原因:
第一,大部分人想到创业就想开个餐馆,毕竟民以食为天,无论在什么市场背景下,吃饭的需求永远排第一;第二,相比炒菜来说,火锅的产业链较短,没有对厨师的依赖也让口味容易标准化,在更多“小白”创业者看来,火锅最容易上手。
所以,蛋解创业编辑部蹲点了十多个品牌的十几家门店,采访了多位业内人士,我们将逐层为你揭秘火锅行业真实竞争状态以及各大品牌胜出和失败的底层逻辑。
接下来就如下问题,蛋解创业将会给你答案:
1、什么让海底捞单店盈利能力无可匹敌?
2、为什么呷哺的单店流水只有海底捞的1/8左右,却能成为唯一与海底捞抗衡的小火锅?
3、为什么海底捞核心竞争力并不是服务?
4、小肥羊失败的原因到底是什么?
5、火锅行业能加盟吗?网红小龙坎为什么日渐式微?
6、特色火锅还能不能做?应该怎么做?
7、20年来火锅行业到底发生了怎样的转变?
01
海底捞到底有多赚钱?
火锅行业是一个极度分散的市场,火锅餐厅市场CR5 (前五名品牌市场占有率)仅为5.5%,其中海底捞占2.2%,呷哺呷哺仅占0.8%。另外,海底捞也是中国和全球中式餐饮市场份额第一,分别为0.3%和0.2%。

目前,海底捞在全国开出430家店, 全球466家。另外,海底捞还有两个最关键的经营数据绝对胜出:一是它每年服务的客户超过1亿人次;二是它一线城市同店单店的月营业额能够做到500万,年营业额能做到6千万,这两个数字在行业内绝无仅有且大幅度领先。
今天,蛋解创业编辑部就通过分析和拆解海底捞单店的具体情况来深度分析海底捞的核心竞争力到底是什么,有哪些我们学得会,又有哪些是我们学不会?
一、 探店海底捞
海底捞在北京有很多店,此次我们测评的是海底捞大屯北路店,该店位于金泉美食宫4层,整一层,附近紧挨着多个小区,朝阳区核心住宅区,房价7.5万/平米,旁边还有金泉广场购物中心。
环境:面积1千多平米,120台餐桌(海底捞大多是800—1500平米大店),整洁,宽敞。
菜品与口味:117个SKU,肉、蔬菜、河/海鲜各占三分之一,菜品可选择半份。锅底可选四格,并且可以根据自己的需求定制辣度。论口味,海底捞与重庆火锅差异很大。重庆火锅麻辣,味道重,锅底鲜红、多油,涮上一两小时锅底仍然是红色。海底捞辣度小,辣椒、油都没那么重,融合了全国各地的口味。
服务:海底捞以优质服务著称,实际体验效果也非常不错。服务员积极主动,全程引导到座位,询问人数,准备饮料、围裙、眼镜布等,还有装手机的透明胶袋,头绳。用餐过程中,服务员全程主动,添水、添茶,像血旺、豆腐这类菜,还会单独递上蘸料。离开时,服务员全程从座位带到电梯口,并按上电梯,等电梯门关了才离开,离开时还送上一份小吃。洗手间每当有人用过,都会清洁一遍,洗手台还有洗发水、发胶等。 过生日有人专门唱生日歌,还有川戏变脸,只要提前预订,服务好到“变态”。
传说中的排队:这家店排队情况并不明显,周二晚上6点半到7点半,小桌就换了35桌。到了8点半左右,已经空出座位。根据单号显示,工作日晚10点有387单。
二、海底捞的核心竞争力不是服务那到底是什么?
首先,让我们来看看海底捞有多赚钱?
公开财报显示,2018年海底捞466家门店收入164.9亿,平均每家店月收入295万元;净利润16.49亿,同比增长38%。营收主要还是靠堂食,占到97.2%。外卖业务只占1.9%,同2017年比还下降了0.2%。
那单店的具体情况又如何?

根据财报数据计算,2018年一线城市同店(经营超过360天的店,全国共145家),单店平均月营业额超过500万元;二线城市484万;三线及以下城市的是357万。算上新店(一共430家),单店月营收额一线城市317万;二线城市314万;三线及以下城市241万。
这样的盈利水平,业界堪称经典。
据蛋解创业编辑部了解,一般情况下,在一线城市,一家独立运营的1000平米的火锅店,月营收能做上200万就已经非常不错了。根据公开资料显示, 海底捞新店 1—3 个月内实现盈亏平衡,6—13 个月可以收回前期的支出成本,进入到稳定的盈利情况。海底捞开一家新店的成本在800万—1000万元左右。
高收入的背后,很多人都觉得是因为海底捞服务做得好。但是,对于餐饮行业来讲,让客户复购的第一位因素永远是口味和品质。9分的口味配上5分的服务有人吃,比如一些苍蝇馆子,但是5分的口味配上9分的服务,消费者也不会来第二次。
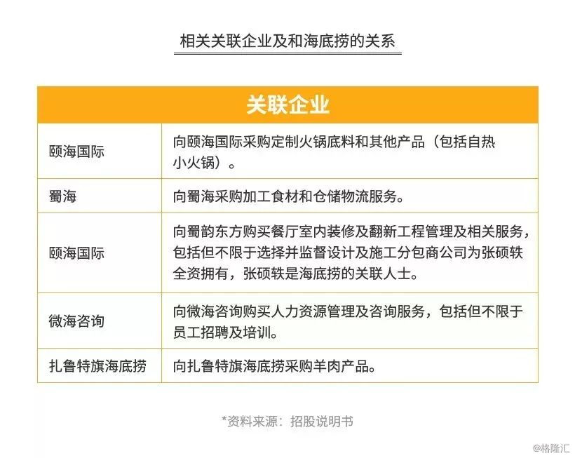
在菜品口味和品质上,海底捞的供应链几乎做到了极致。

海底捞涉足了整个火锅产业链的上游,包括食材供应、底料供应、人力资源、装修等,每一环节都成立了公司独立运作。并且这些供应链公司都对外开放,向其他公司提供服务,海底捞餐厅只是供应链公司合作方之一。比如火锅底料供应商颐海国际,早于海底捞在港股上市,颐海国际只有50%的收入来自于海底捞关联交易。

布局全产业链,在保证菜品口味和品质的基础上,保证原材料成本最优,是海底捞核心竞争力的第一维度。这也是海底捞估值高的原因之一。它不仅仅是一家连锁火锅店,而是扎根于整个火锅产业链的集团。
排在口味和品质之后的是服务,但是海底捞服务的底层逻辑绝不仅仅是服务员的培训,而是一套完整的管理和人才激励机制,海底捞还建立了人才培养中心——海底捞大学。
海底捞大学为门店储备干部,只培训大堂经理或店长,员工需要脱产培训,大堂经理5—7天,店长2周,主要学习制度制定和实操案例。这所“大学”是一个流动班级,哪个地区学员报名满足数量就去哪里开班,这是每个从基层做到管理的员工必须经历的过程。
海底捞对基层员工都有一条明确的晋升路线,在这里,员工能看到自己的未来。

海底捞采用扁平化管理方式,门店享有较大的自主权,甚至连服务员都有自主权,可以自己决定对消费者免单。这样分工能够调动门店的积极性,更好地为顾客服务。而海底捞的人才管理和激励机制大致为以下几点:
1、只做直营,保证门店质量、服务可控;
2、抱团小组,相同区域的几家门店组成抱团小组,通常包括5—18家火锅店。这些火锅店通常是师徒制,小组内资源共享,减少门店竞争带来内耗,提高管理效率;
3、员工“计件工资”,工资和工作量、服务顾客数量、清洗餐具数量等挂钩;
4、师徒制,师傅所在门店为小组组长,各门店的绩效与小组内其他门店挂钩。对徒弟的考核也与师傅的门店挂钩,徒弟能不能开新店或成为店长,都会影响师傅的绩效。店长收入与火锅店的利润挂钩,按月营收500万,净利润9.7%的店来算,按选项A的薪酬制度,店长一个月薪酬达到1.3万。如果按选项B来算,分成比例高得多,所以这种制度下店长也会积极发展徒弟。
另外,海底捞信奉“双手改变命运”,对于店长薪酬的方案完整的呈现了企业的价值观。

根据介绍,一名店员在海底捞升级为店长的平均年限仅为4年。海底捞的员工流失率低于10%,低于行业一般水平38.46%。另外,海底捞的一线城市员工普遍工资为6000元,高于市场10%左右,春节期间还将门店营业额的50%分给员工。
以高人工成本支撑的完善人力资源管理体系是海底捞核心竞争力的第二个维度。
为了降低人工成本,海底捞也在使用机器人来代替。

海底捞智慧餐厅,后厨全用机械臂,传菜用机器人
海底捞2018年员工成本支出50.16亿,除去董事薪酬6030万,支出为49.6亿,员工数为69056人,算得人均年薪为7.2万,一个月是6000元。智慧餐厅人员减少20%,传统门店是170—180人,相当于减少了35人左右。一年节省员工成本252万。
据了解,海底捞使用擎朗智能Keenon机器人来传菜,用餐高峰期能代替3—4个传菜员。机器人一个月所有成本平摊下来只需要3000元左右,只有一名员工成本的一半。后厨使用机械臂配菜、出菜,可以完全替代人工,降低成本。 根据海底捞《2019年智慧餐厅选址招募书》显示,2018年底已经有41家不同自动化级别的智慧餐厅。
和蛋解创业编辑部所有测评过的大品牌一样,海底捞核心竞争力的第三个维度便是低租金。
在海底捞的成本结构中,员工成本占到29.6%。而一般的火锅店人工成本会控制在15%—20%。海底捞一家店员工人数在150人左右,光员工住宿成本,一家店一年就高达50万。而一般一家1000平米的火锅店,员工人数只有三五十人。

财报显示,海底捞房租成本只占4%。一般行业共识的合理房租成本占比在20%以内。我们拿餐饮巨头麦当劳对比,一家300平米门店对应的年营收在900万元左右,也就是3万元/平方米,租金应该占到7—8%之间。
也就是说,海底捞的房租成本比麦当劳还低。他们对物业方的议价能力非常强,是物业方请进来的对象。
概括起来,海底捞的核心竞争力不是我们肉眼所见的优质服务,而是靠着全产业链保证菜品品质和低成本,高人工成本前提下的人才管理和激励机制保证优质服务,低租金保证净利润,这三维一体搭建起来的护城河。
另外,海底捞的胜出,还有时代背景。
海底捞于1994年成立于四川简阳,那时只是一家街边小店,但海底捞真正发展起来却是在西安、郑州、北京等北城市,早在2002—2004年间,海底捞就在这些城市开店。那时市场竞争并没有现在这么激烈,在大家都在比拼口味时,海底捞另辟蹊径做服务,做食材、底料供应链,靠着多年经营积累起来,建立起壁垒。
如今在激烈竞争和三高(高原料成本、高房租成本、高人工成本)情况下,火锅行业已经从增量市场发展成了存量市场,复制海底捞的模式,要忍受长期亏损,风险很大,从财务角度来说有极大的风险。
三、下沉二三线城市快速扩张却不敢涉足重庆?
截至2018 年底,海底捞有餐厅466 家,包括430家境内餐厅及36 家境外餐厅,均直营。2017 年起,公司加速开店,2017 年新开98 家,2018 新开200家(关店7家),预计到2020 年,将超过900 家餐厅。

而门店扩张的重点就是二三线城市,2018年二三线城市新增135家门店,占海底捞全年新增门店的67.5%。

在二三线城市的火锅同行们,感受到压力了吗?
实际上,海底捞还有一个可怕的数字,翻台率是5次。这个数字远高于竞争对手,甚至超过快餐厅,一方面由于海底捞的服务,另一方面海底捞的营业时间从9 点—次日7 点,远远长于同行。
但即便如此优秀,海底捞至今都没有将店开到火锅之都重庆。
首先,重庆是一个嗜辣成性的城市,火锅的历史悠久且竞争异常激烈。
重庆2017年底有近3万家火锅店,营业额约占全市餐饮的1/3,主城区火锅店密度高达每平方公里近20家,平均不到300米就有1家火锅店。在如此激烈的竞争下2017年重庆火锅店倒闭了5000家。
另一方面,重庆人对火锅的认知早就建立起了,可选品牌非常多,走在大街上随便问一个人,他随口都能说出刘一手、德庄、小天鹅、朝天门、秦妈等连锁品牌,更别提小巷子里的单店。而在北上广等城市,消费者一想到川味火锅,可能第一个想到的是海底捞。
在这样的市场环境下,也许海底捞的服务好,会有一大批拥趸,但要维持高翻台率,是一件非常困难的事情。蛋解创业的一位朋友在大连开火锅店,2012年时翻台率能达到5—6次,但随着竞争加剧,周围不断有新品牌开店,如今工作日不翻台,周末翻台率也只有2次多一点。
我们可以假设,如果海底捞的翻台率只有现在的一半,即2.5次,那会是什么情况呢?
为了让估算模型更准确,假设人员成本只有现在的三分之二(为什么不用一半呢?人力资源也有规模效应,比如原来10人能服务50人,但要服务100人,大概只需要15人就够了,反之亦然),这样算下,人工成本就会占到39.5%,比原来的29.6%高出9.9%,还有房租成本会增加到8%,其他成本比例不变,这两项增加的已经高出净利润率9.7%,所以结果是亏损。
随着行业竞争加剧,海底捞新开店也在将面积做小,这样有利于维持高翻台率。海底捞官网显示2018年招商铺的面积是800—1500平米,而根据报道,2014年招商铺的要求是400—2500平米。
这种竞争或许从数据也能看一些变化,2018年海底捞同店销售量增速下降到6.2%,同比下降55.7%。当然这也可能是单店营收天花板临近,我们不得而知,因为只有一年的数据下滑,还不能充分说明问题,还得通过接下来一两年的数据变化来下判断。
另外,中餐是一个口味区域化严重的行业,火锅也是如此。所以,在我们看来,即使是目前市场占有率第一个大品牌进军下沉市场,也并不代表区域性品牌不能做了。具体到区域市场的竞争环境和增长趋势,我们将在深度测评文章的最后进行总结。
海底捞的核心竞争力在于公司涉足火锅全产业链,严格控制食材的品质和价格风险;通过建立起完善的培训和管理体系,给顾客提供优质服务。这套体系从十多年前火锅行业竞争不激烈,各项成本都还比较低时就建立起来了,可以说它是时代发展的产物。如今海底捞独特的成本结构也成了公司的壁垒,按照现在的市场环境,其他品牌很难复制它的成功。
02
呷哺呷哺会被淘汰吗?
呷哺呷哺是国内第一大休闲小火锅连锁品牌,市值和火锅巨头海底捞1400亿相比整整差10倍,市值140亿。
和海底捞定位中高端用户的社交场景不同,呷哺呷哺定位在一人食的快餐单人火锅,主打性价比。客单价上,呷哺呷哺是海底捞的一半,50元左右,开店数量却是海底捞的近两倍。

蛋解创业编辑部实地探访了位于北京市海淀区海淀南路亿方大厦二层的呷哺呷哺苏州街店,看看他们的真实经营情况如何?
一、实地探店
环境:门店在苏州街地铁站B口旁边的二楼,有独立的入口和台阶。店铺有200平,两张大吧台和约十张散桌,一共能坐72人。
服务:店里有20个左右的员工,以阿姨居多,都比较亲切热情服务周到,进店有服务员引领,会主动介绍优惠套餐。点多了会建议删减,说不够可以随时再加。店内没有卫生间,需要去楼下的肯德基上卫生间。
食材:两个人点了一个番茄锅底和菌汤锅底,汤的味道不错都可以直接喝。羊肉和鸭肠味道不错,蔬菜可以选种类拼盘比较新鲜,小料有20种可以自己调制,呷哺自制味增酱有麻酱和鲜辣两种。两人一共消费128元,味道不错性价比很高。
等位:周三中午十二点到店,不用等位直接在吧台入座点餐。当时在店客人14人 ,1点20吃完离开时,店里有21人还在用餐。
二、呷哺呷哺靠什么火起来的?
呷哺呷哺由出身于珠宝世家的台湾人贺光启创立于1998年,当时老北京火锅主要还是以木炭为燃料的铜火锅,顾客大多三五成群在同一锅里用餐,台湾已经开始流行用电磁炉加热的吧台式分餐火锅,方便快捷,能照顾到每个人不同的口味,还卫生。
于是,贺光启将这种模式带到大陆。不久,第一家快餐火锅店——“呷哺呷哺”(闽南话是“涮锅涮锅”的意思),在北京西单正式开张。
但事情并没有像贺光启想象中发展的顺利,一人一锅的新兴火锅并没有受到顾客青睐,再加上台湾口味的底料难以迎合北方人的口味。很长一段时间里,呷哺呷哺一天也卖不出3个锅,几个月下来卖的还不到60锅。
但令所有人没想到的是,一场非典却成了呷哺呷哺翻身的转折点。
2003年,非典来袭,做实体的基本上十店九关,但呷哺呷哺的一人食火锅却受到了追捧,很简单,就是因为分餐制。那段时间,呷哺呷哺创下了日客流量2000位的就餐记录,日翻台高达11次。
对于创业来说,时机有时候是决定性的因素,比如海底捞张勇,如果他在今天的竞争环境下进入火锅市场,也不会做的这么好,呷哺呷哺当年的跳跃式发展也是时机给了呷哺呷哺一人食火锅的最好契机。如果没有那段时间,全民极度紧张卫生情况,或许到今天,呷哺呷哺都无法流行。
成功光有时机还不够,要知道,在十几年前的火锅市场,一人食的小火锅不只有呷哺呷哺一家,很多传统的老北京火锅也有单人锅。但为什么这么多年过去了,只有呷哺呷哺了呢?
那是因为呷哺呷哺还有第二点,定位至关重要,就是“人均不到50元的极致性价比的快餐火锅”,这也奠定了它在火锅市场的行业地位。2014年呷哺呷哺在香港上市,成为餐饮连锁火锅第一股。
三、呷哺呷哺赚钱吗?
根据2018年呷哺呷哺财报计算,2018年呷哺呷哺餐厅总数934家(含48家湊湊),总收入4734.1百万元,单店平均年营业额约500万,相比2017年平均同店销售额提升2.3%,其中北京地区同店销售额提升2.7%。

从财报来看,呷哺呷哺的单店盈利能力良好,蛋解创业编辑部总结起来有以下几点原因:
第一,呷哺呷哺所有门店均为直营,且管理层和和核心员工都来自麦当劳团队,运营管理、产品研发经验丰富。这让呷哺呷哺拥有了标准化的物流体系、产品体系和极强的门店管理运营能力。比如,高水平的客流测试和高质量的ERP系统,从选址开始到数据精确测算客流量,得出一个合理订货量,这样既降低了库存损耗又保证了食材新鲜。通过高效运营使得呷哺呷哺的净利比海底捞还高0.1%。
第二,成熟的原材料供应链和密集开店策略,让呷哺呷哺拥有高品质、标准化的食材,最关键的是,拥有极大的价格优势。这也是呷哺呷哺能够做到人均客单价50还能够盈利的重要原因之一。
第三,高度标准化和规范化的三级配送体系保证品质,呷哺呷哺设置了全国总仓——区域分仓——运转中心三级网络架构。全国总仓以及华北区域分仓设置在北京,华东区域分仓设置在上海,天津、沈阳、石家庄设置了运转中心。根据当地市场门店数量、布局、食材消耗量以及配送成本综合考量建立配送网络。

第四,“吧台+卡座”的就餐场景,让呷哺呷哺的一人食火锅拥有2.8次的翻台率。虽然低于海底捞5次的翻台率,但在火锅这个行业已经是位列前茅。
以上4点,也让呷哺呷哺真正做到也是唯一一个做到了火锅行业的快餐品牌。
不过,小编在实地探访的时候,也发现了和财报中不完全一致的情况。当时是周三中午12点,中关村周边写字楼密集,有长远天地、西屋国际、亿方大厦等,白领人群众多,再加上位于地铁口边上,人流量大。按理来说应该是就餐的高峰期,呷哺呷哺排队应该是常规现象。但小编在的时候,店内才20多人,上座率较低。
另外,呷哺呷哺和海底捞下沉二三线市场策略不同,未来的发展策略仍然是深耕一二线城市,这与小火锅的消费场景更适合经济发达区域有关。但目前一线市场火锅的竞争环境非常激烈,产业链供应商也非常成熟,蛋解学院有一位在重庆从事小火锅的品牌,客单价能做到25左右。
在这种情况下,呷哺呷哺未来是否还能长期保持行业前列的地位,我们必须打一个问号。
或许这也是呷哺呷哺急求转型的重要原因。
在转型这件事情上,呷哺呷哺做了三件事情:
1、升级呷哺呷哺,比如VI升级打造高颜值,外观上呷哺的装修越来越像网红快餐店,简约又时尚,内部装修一改原来的流水线风格,加入了更多文化元素,从原有的快餐向轻正餐过渡。如呷哺呷哺上海日月光、武汉升级版旗舰店等门店;
2、尝试延伸消费场景入局外卖,推出食材外送即食火锅业务“呷煮呷烫”,发展新兴外送品类;
3、从2016年开始做了另一个大火锅品牌——湊湊。

四、借湊湊进军高端火锅,呷哺还没摸清门道
2016年呷哺呷哺推出了对标海底捞正餐火锅品类的中高端火锅品牌“湊湊”。针对白领人群的聚餐场景,开创火锅+茶饮新形式。
蛋解创业编辑部实体探访了位于北京市海淀区新中关购物中心417湊湊火锅·茶憩海淀黄庄店,一起来看看它的经营状况是否如媒体报道一般的差。
环境:靠近电梯口,店铺约300多平,31张桌子能坐130人。古香古色的新中式装修风格,主色调为黑色,桌之间有简单的小隔断,灯光很暗,座位、过道之间空隙狭小。用的是煤气灶烧火,店里有明显的煤气味,加上空调不是很给力,感觉很压抑闷热。
服务:叫完号排队等待过程中问大概还需要等多久,服务员直接说不知道,态度冷漠。菜单和手机上自助点单系统的不完全一样,在用餐1个多小时过程中有服务员过来两次主动加汤底,一次在我们快吃完的时候端着豆腐和鸭血(辣锅里鸭血和豆腐可以无限续)。送了两份沙冰,说是送,但结账完发现是收费的每份1元。结账单上有2份梅子茶冻收费2元,但是并没有上。还有个优惠自助服务费16元,问了说是小料自助费用。
食材:我们两个人去,点的是番茄牛膝骨+台式麻辣鸳鸯锅,番茄锅里有一大块牛膝骨,带有牛筋,汤的味道还行。一共点了6个菜,菜品比较新鲜,味道一般,小料有二十多种。
等位:周二晚7点到店,有十几个人在排队等位,我们叫的是2人桌,前面有2桌,在外面的凳子上等了1个小时,8点多开始入座。因为没有2人桌,所以坐的是4人桌,9点多吃完的。当时离开时店里约有50人还在用餐。
总的来说,湊湊虽然是呷哺的高端店,从价格到产品上都对标海底捞,甚至也在对对标海底捞的特色“服务”层面,但通过实际体验下来,感觉菜品、服务、味道都普通,至少不太符合小编安徽人的口味,但价格却比海底捞客单价贵一些,湊湊客单价130左右,两个人消费了256元。
当然,也有亮点,比如湊湊茶饮一经推出便备受好评,线上月售5823单,单价22元左右,口感属于一点点(平均定价在13—18元)、贡茶的档次,味道不错。2018年,呷哺在北京环宇荟和上海开设了两家茶饮店——茶米茶,都是直营店。
那为什么主打高端的湊湊消费体验却不好?我们来拆解拆解。
目前,火锅市场主要以川渝火锅、北派火锅、粤系火锅为主。川渝火锅是中国最主流的火锅派系,市场占比近64%,基数庞大且市场潜力最大,单店平均浏览量远超其他品类,并且保持持续增长。而湊湊主打的是台式麻辣火锅,消费者的认知度并没有想象中的高。
大火锅天然带有社交属性,营造氛围至关重要,与呷哺呷哺原有一人食小火锅的快餐式文化基因截然相反。从财报数据来看,湊湊的表现也很差。截至2018年12月31日,湊湊餐厅48家,营收增长374.9%,占集团年收入12.0%,经营利润6480万元,刚刚实现扭亏为盈。另外,湊湊主打强社交属性,顾客平均用餐时间更长,通过探店观察大致测算,湊湊的翻台率最多为2次。
呷哺呷哺成立于火锅行业刚好开始流行的90年代,主打吧台式单人小火锅让它在非典时期神奇逆袭,之后靠着50元左右的高性价比成功上市雄霸快餐火锅市场。据财报计算呷哺呷哺单店是盈利的,但在探店过程中发现客流量并没有那么高,消费者对呷哺呷哺的选择意愿较低,所以呷哺呷哺也在积极转型,VI升级打造高颜值,拓展更多消费场景入局外卖。为了提升客单价和翻台率,又推出对标海底捞的中高端新品牌“湊湊”,开创火锅+茶饮新形式。但湊湊在菜品、服务都被海底捞吊打,探店体验并不好,通过测算湊湊的翻台率并不高,每天最多为2次,远低于海底捞的每天5次。
03
没落的小肥羊和跌下神坛的网红小龙坎
现在,我们谈火锅必谈海底捞,那有谁还记得在海底捞之前还有一个火锅品牌曾经风靡全国也曾经出海美国,这就是曾经的中华火锅第一股、本土餐饮老大小肥羊。
此次,我们也实地探访了位于北京市朝阳区新奥购物中心1层出口处的小肥羊北京鸟巢店,这家店真的是肉眼所见的破败,小编绝不会去吃第二次。
一、实地探店
环境:店有280平米,能坐下100人,主色调为原木色,隔断绿色小草坪点缀,整体感觉明亮整洁,座位多为卡座。玻璃桌面里内嵌了电磁炉可以在桌面调节火候,比较方便。
服务:进门没有迎宾员,点菜的时候有的菜没有了也没有提前告知,全程没有服务员过来主动加汤,上菜速度一般。总体感觉服务态度冷漠,店里有15个员工。
食材:点了一个番茄锅底,锅很小味道一般。娃娃菜很不新鲜,山药上面居然有小飞虫,牛百叶和鱼豆腐都也不好吃。店里的牛羊肉都是由内蒙古供应的,就是橙汁的分量很大,满满一大杯,虽然第二杯半价,但味道不好,最后都没喝完。
卫生:店里卫生情况不好,用餐过程中有一只很大的苍蝇飞来飞去,食材不新鲜味道不好,服务也冷漠,但价格却不低,人均110元。两个人去的就点了一个小锅底,一盘牛百叶和三盘蔬菜两杯果汁就花了150元。
等位:周三晚上8点半到店,店里人很少,只有5桌共10人在用餐。据店员处了解,该店目前还没有上外卖平台,平时周一到周四店里一天差不多有100人来消费,周五到周日人会多,差不多有200人。
那么这家店赚不赚钱呢?
一般火锅行业房租占比20%以下,人工占比18%,原材料占比35%,损耗5%。毛利约为65%,净利约为10%左右,行业平均翻台率为2次。
按照店员介绍周一到周五的客流量来测算,平均每天128人到店消费,按客单价110元/人算,因为该店目前还没有开通外卖,所以线上部分不考虑,每月销售额约42万。
该店位于鸟巢附近的商场店每月房租约14w左右,人工约9w左右,原材料约15w左右,损耗约2w,每月成本约为40w。再加上各种税费和节假日做活动发放优惠券,该店属于微亏状态。

二、什么导致曾经火锅老大小肥羊亏损?
小肥羊诞生于1999年8月,刚好此时也是火锅行业开始流行的时候,创世人张钢从内蒙古包头起家,主打“不蘸料火锅”,开业4天就出现排队的情况,10月包头第二、三家分店陆续开张且生意火爆。
依靠创始人过去做服装、手机积累的朋友人脉,小肥羊很快走出包头,开放加盟和跨省区开店。2002年,门店突破600家,营收25亿,妥妥的成为中国本土餐饮老大;2004年,巅峰时期小肥羊全国门店有721家,营收43.3亿元,全国餐饮百强第二。
为什么小肥羊发展的这么快?一两年开店好几百家,而海底捞十几年才开400多家?
这在于两者采用截然不同的扩张模式,其中小肥羊采用的是加盟连锁,而海底捞是直营连锁。
可以说,加盟扩张的模式,让小肥羊以及小肥羊的创始团队狠狠的赚了第一桶金。虽然,亲戚朋友还有那些有价值的人脉变成各大总代之后,只关心眼前的利益,山寨店、管理混乱等问题频发,但是这些都被高速发展的市场环境所掩盖。
但是,创始人张钢不满足于只是赚钱,他希望小肥羊成为中式餐饮的一段佳话,于是选择了上市这条路。
我们都知道,对于餐饮企业特别是加盟连锁的餐饮企业,挡在上市路上的最大拦路虎就是财务信息不规范和不透明,特别是那个统一结算系统提供商还不完备的年代。
于是,为了解决餐饮企业上市过程中财务信息不规范、不透明的难题,当时的管理团队决定,一方面通过协议终止、回购、关停等方式,减少经营不善的加盟店,增加业绩更好的直营店,最终把721家店缩减成326家,其中直营店 105 家,加盟店 221 家。
2004到2007年间,小肥羊调整加盟政策为“以直营为主,规范加盟”,用“关、延、收、合”四字诀整顿加盟市场。截至2007年5月,小肥羊的连锁店数量已由最高峰的721家减至326家(直营店105家、加盟店221家)。
另一方面,小肥羊也开始建立信息化系统,通过安装财务信息系统、OA 办公系统、供应链系统加强总部对于门店的管控。
2007年在门店数减半的情况下,小肥羊营收依然实现9.49 亿元。2008年6月12日,小肥羊登录港交所主板,成为第一家在港上市国内餐饮企业,被称为“中华火锅第一股”,一时风光无限。
上市后的小肥羊希望做的更加标准化,于是选择了和全球知名餐饮企业百胜集团合作。2009年百胜斥资4.93亿港元入股小肥羊,占20%股份;随后不断增持,直至2011年宣布以近46亿港元现金私有化小肥羊。一年后,百胜以现金收购小肥羊全部股权,随后小肥羊创始团队纷纷套现,被踢出局。
自此,小肥羊开始走向没落。
火锅不同于肯德基这样的西式快餐,绝对的标准化必然带来效率的提升。相反,火锅是一个在某种程度上带有社交属性的餐饮消费场景,缺乏创始团队企业文化根基和“不蘸料涮羊肉”的品牌标识,就像一个火爆的中餐厅换了厨师一样,失去了灵魂。
另外,据蛋解创业编辑部了解,小肥羊的供应链系统中,只有肉类和底料是总部集中配送,蔬菜和部分小调料这样的原材料加盟店可以自行采买。这个炸鸡汉堡之类的快餐很像,这些店里面的生菜也是自行采购。但是不同的是,炸鸡汉堡只有生菜这一样蔬菜,但火锅店不是。过多自采的原材料,必然带来品质的下降。
再加上,火锅市场竞争逐渐激烈,各区域市场有了自己的品牌,全国有了海底捞、呷哺呷哺这样的竞争对手,后面还有小龙坎、澳门豆捞等新进品牌,口味、服务、营销不断创新,小肥羊逐渐被消费者和市场遗忘,彻底失去了行业领军的地位。截至 2018 年 10 月小肥羊全国门店数为 233 家。
关于采用加盟模式带来的管理混乱和品质无法平衡,去年红遍大家南北的网红火锅品牌小龙坎也是经典案例。
三、网红火锅小龙坎的快速衰败
蛋解创业编辑部实地探访了北京市海淀区清华科技园科技大厦C座小龙坎清华园店,来看看它的状况又如何呢?
环境:店有140平米,有张22桌,能坐下85人左右,装修风格古香古色,大红的灯笼、手绘的门神、青砖墙木桌椅。桌子与桌子之间的距离挺大的,有有两个明档厨房窗口,可工配菜4制作全过程,这是探过火锅店里唯一一家有开放明厨的火锅店。
服务:服务员态度热情,进门有领位,落座有水有菜单,主动加汤底。服务员基本是20岁左右小哥哥小姐姐,颜值挺高,挺好说话的,都统一穿红色员工服。当时在店员工10人。
食材:点了一个麻辣清汤鸳鸯锅底,上菜很快,菜品新鲜程度和口味一般,不好不坏没什么特别的。
等位:周三晚上6点半到店,店里只有5桌在用餐,不用等位直接入座点餐。7点10桌,7点半16桌。据店员介绍,之前还需要排队,现在基本上不会有。门2没有供等待者休息的凳子。 以前这家店是24小时营业,现在已经改到早10点到凌晨3点。
盈利:蛋解创业编辑部也大概测算了该店的盈利状况,按照在店一个半小时看到进店人数12人来推算,每天平均有约90人进店,按客单价130元/人算,每月销售约为35w。该店每月房租约4w左右,人工7w左右,原材料12w左右,损耗1.5w左右,每月成本约为25w,再加上各种税费和节假日做活动发放优惠券,该店处于微盈利或盈亏平衡 。

在我们具体分析小龙坎在短短三四年迅速蹿红又迅速衰败的具体原因之前,我们先重温一下小龙坎当年有多火爆。
小龙坎2014年诞生于成都,凭借“很多人这辈子都跨不过去的一道坎,叫小龙坎“这句话引得众多吃货排队打卡。在短短4年迅速将门店开到了全国300多个城市,合作门店823家,营业门店突破710家,被称为“成都火锅黑马”。

小龙坎之所以能迅速在全国出名,有两个原因不能忽视。一是开放加盟;二是广告营销做的好。官方信息显示,2016年小龙坎开放加盟,2017年走向海外,2019年预计完成1000家店的开设。
小龙坎的营销做的有多好呢?我们来看看。
“人生没有过不去的坎,只有小龙坎”、“减肥路上的坎,道道都是小龙坎”,直击吃货内心的文案,还在全国门店搞“霸王餐”活动,加上各大社交媒体的宣传,成立至今,已经有无数明星大腕来这里排队打卡。就算是明星,也没后门走,都要老实排队拿号。

“排队难,难于上青天”“外地人到成都必打卡火锅店”“朋友圈炫耀神器”… 小龙坎火锅创造的排队神话,一点都不亚于茶饮届的喜茶。其中,微博著名大V“小野妹子学吐槽”的两次小龙坎经历也是不忍直视。

就像我们前面说的,加盟最大的问题在于品质管控。
2018年5月28日下午,梨视频一条直击小龙坎老火锅后厨“回收口水油,餐具拖把一起洗”的视频,就把这家网红火锅店的食品安全问题公之于众。视频显示,在小龙坎吉林长春欧亚店,一名员工将客人吃剩的锅拿回后厨后,直接将锅底油沥在一个大桶子里,称“重新炼一下”就可以再次上桌,甚至回收菜品重新上桌;在哈尔滨会展店、江西南昌店还存在“餐具没时间消毒、与拖把共用一个盆”等一系列食品安全隐患问题。
根本原因来源于小龙坎过快的扩张速度和松散的加盟模式,在疯狂扩张过程中,对加盟店的管理不严,甚至,总部从来也没想过要管这个。
食品安全问题后,小龙坎通过明厨亮灶系统改造让顾客在用餐时能参观后厨,也可以通过透明玻璃及实时视频,随时看到食材的处理状态;打造4D现场管理体系,通过视频监控后厨动态,实时传输到总部;供应链升级,所有食材必须检测达标等措施,来减少食品安全隐患。
即使如此,通过探店时发现,小龙坎从以前的需要排长队到现在的很少排队,营业时间也缩短了,除了食品安全问题,还有山寨店的原因。
跟所有网红品牌一样,小龙坎爆火之后,市场上出现了多家山寨店。如,长沙的德思勤小龙坎火锅、家树木岭店、万家丽店、麓山店等多家山寨门店,还有因出现食品安全被爆出的成都新风路小龙坎火锅。


小龙坎在成都、重庆地区采用直营,其它地区通过代理加盟
就像文章一开头写到的,一方面火锅的产业链短而清晰成熟,上游食材畜牧业、中游火锅调味料、底料提供商和下游火锅餐饮;另一方面,火锅容易标准化且自由度高,普通中餐对于火候和调料的拿捏没有明确的说明,需要厨师自行控制,因此很难标准化,而火锅消费者自行选购食材、配置蘸料并且自己涮煮食物。
这意味着火锅门店天然具有连锁基因,所以我们看到了海底捞、呷哺呷哺,但同时,也意味着进入门槛低,核心壁垒需要长期打造并且需要世时机。
而通过探店,蛋解创业编辑部并没有看到小龙坎的核心竞争力,于是,很多快招公司看上小龙坎的火爆,复制出一个一摸一样的店,然后在全国招商,做各种虚假承诺。但这些山寨的小龙坎店没有商标、运营管理督导团队,更没有后端服务支持系统,供应链更无从谈起,所以造成大量后厨设置不规范、食品安全和客诉问题。各种小龙坎山寨门侵蚀市场成行业混乱,更给小龙坎品牌带来不可逆的负面影响。
在连锁加盟火锅品牌中,蛋解创业编辑部还测评了北派火锅的典型代表——东来顺,测评的店面是位于北京市海淀区海置创投大厦的东来顺中关村店。
四、国营东来顺
环境:店铺有900平,在中关村创业大街对面,附近以写字楼为主。 两层楼60多桌,桌与桌空间很合适,不会挤。装修偏庄重,充满传统文化元素,太师椅、匾额随处可见。
服务:员工约40个,服务员很少主动服务,只有当叫到时才会过来,他们走动也不频繁,闲的时候站在一边看着,经常会出现想叫服务员时,服务员在很远的位置。大多数餐饮店的服务都是如此。
食材:除了锅底和蘸料,有158个SKU,包括涮、炒、烤、爆,还新增了10多款粤菜海鲜和20款粤菜涮。客单价80元左右。这家店有4—5餐团购188元,很多人都表示价格实惠。但在北京人看来,东来顺好吃的店都是那几家直营老店,加盟店良莠不齐,年轻人一般不太会选择东来顺,更多会选择年轻一些品牌,老一辈比较中意东来顺。
等位:周三中午12点去的,不用等位,当时约有20桌在用餐。
东来顺主要消费群体在35—45岁,偏中老年,对85、90后的吸引力不大。这家店的客流量并不多,两层楼,中午上面一层是企业快餐,下面一层才是火锅涮肉,从11点到2点大概只有20桌左右。平常不用排队,周末人多也就排一两桌。东来顺背后是首都旅游公司,也获得节假日流量,外地游客慕名而来体验老北京特色。中关村店到五一时,晚上排队能到9点钟。
蛋解创业编辑部也大概测算了下该店的盈利状况,按照在店一个半小时看到有80人在店用餐来推算,每天平均有约300人进店,按客单价90元/人算,每月销售约为81w。该店每月房租约30w,人工20w,原材料28w,损耗4w,每月成本约为82w,该店处于亏损状态。但是,不排除该品牌由于国营背景,能够拿到远低于市场行情的房租优惠政策。

东来顺是一家老字号,成立于1903年,是北京的一块招牌。从最初的一个粥摊发展成为京城知名清真饭庄。1922年实现公私合营,2003年在政府支持下成立集团。东来顺以清汤锅底为特色的铜锅涮肉已成为北派火锅的典型代表。其涮羊肉技艺在2008年被认定为国家级非物质文化遗产,2014年东来顺集团被授予了“中华老字号清真第一涮”的称号。
目前在全国有150多家连锁店其中26家直营门店,近130家特许加盟店,主要集中在北方。 东来顺前六十年都坚持着以直营为主,改革开放以后,东来顺成为连锁加盟授权模式最早的实践者之一。
东来顺属于首旅旗下控制公司,属于国企,作为北京旅游的一块招牌且有旅游资源,它是否能在竞争激烈的火锅行业凭本事活着,不在我们的测评范围之内。
五、火锅店做加盟连锁,到底赚了谁又赔了谁?
蛋解创业编辑部之前反复强调的,相对于中式餐厅其他的菜系,火锅对中央厨房和厨师依赖小,菜单和口味容易标准化,就这一点来讲,火锅似乎天然适合采用加盟连锁模式,至少比什么湘菜川菜鲁菜这些换个厨子味道就不一样的餐厅要容易的多。
但是,除了产品、服务流程、VI识别标准化以外,餐饮行业还有两个最重要的标准化体系,一个是供应链的标准化体系保证菜品的品质;第二个是监督管理标准化保证食品卫生安全。
另外,无论哪个标准化要实现贯彻到底,都是在保证加盟商盈利的前提下才能做到,否则,加盟商一天不赚钱都有可能以次充好。
而要做到供应链的标准化,在餐饮行业就需要自建上游供应链,海底捞的策略就是全产业链,这需要长期的正向现金流以及良好的资本运作能力,否则光靠单店盈利很难做到高资金周转率和高资金杠杆。

小肥羊借助好时机、“不蘸料火锅”的差异化定位和强大人脉资源疯狂扩张成功上市后拥抱百胜,但随着创始团队被踢出局,小肥羊缺失企业基因和文化加上百胜对其改造过于标准化、后来众多新的竞争品牌出现,小肥羊彻底错失最佳时期导致被市场抛弃;小龙坎大力营销一味追求规模,品质管控不严格,再加上山寨店众多,食品安全问题频发,最终变成从排长队到现在的无人排队。
想要加盟一个火锅品牌的创业者要注意,火锅虽然相比于其他餐饮毛利更高,但是目前的竞争已经是存量市场的竞争,并不能做到开一家火一家赚一家;而规范的加盟品牌必须拥有自己的商标保护体系,更要有强大的产业链资源和后端服务体系,这意味着每一家店在什么地方开,开多大能赚多少钱,总部都已经计算的特别清楚,很难爆发。另外,还是要谨慎分辨品牌资质,防止加盟类似于山寨小龙坎这样的品牌,成为炮灰。一个行业,如果处于增量市场,怎么做都能赚到钱,一旦进入存量市场,就必须精细化运营。而对于餐饮,好吃安全是第一位的。
04
特色火锅怎么做还能赚钱?
就像蛋解创业编辑部在前文提到的,火锅行业极度分散,市场排名前五品牌占有率只有5.5%左右,而剩下的94.5%的市场,就都分散在一些区域性品牌、特色火锅品牌和独立运营的小品牌。

每年,市场上都有几万家火锅店兴起,又有几万家火锅店消失。数据显示,2017年火锅店数量从36万家下降到29万家。
这就是目前的竞争惨状。
那么,蛋解创业也实地测评和采访了几位小众火锅品牌,和大家一起探讨,现在做火锅的真实盈利情况,以及真实的竞争环境。
一、一线城市鲜牛记如何在潮汕牛肉火锅关店潮中活下来
此次,我们测评的是位于北京的鲜牛记潮汕牛肉火锅亚运村店。
鲜牛记最早于2016年5月在北京开店,开业20天后以3000万估值天使轮融资,此后迅速开店做大规模。目前主要开在北京、江苏南京等地,在北京有9家,全国有26家店。26家店自营占一半。亚运村店于2016年9月开业,是盈利能力比较强的店。
选址与店面:这家店开在社区里,旁边有配套商业中心(飘亮购物中心),周围一公里以内只有一家牛肉火锅,整体火锅店数量不下50家。店面600多平米,餐位数约170个,员工30人左右。CEO于浩介绍,当初开店时,附近同类型火锅店不下7家。鲜牛记有两种类型店,I类店以北京地区为主,开在街边;II类店以江苏为主,开在商场里,面积在300—400平米。
菜品与客单价:客单价在130—140元之间,SKU有200个左右,长期在店的有120—150个SKU。每半年左右会更换一次涮菜、凉菜。翻台率好的时候2.5—3次,差一点在1.5—2次。鲜牛记有6种不同的锅底,味道上满足更多消费者的需求。主要针对年龄段在25—35岁。
这家店月营收好的时候周末5—6万/天,工作日3万/天。我们按一个月21个工作日,9个周末来算,月营收在113万左右。

那么这家店的投入是多少呢?像这种600平米的店,前期投入不算房租,大概在150万左右,1年左右就能收回成本。当然,除了这家店,鲜牛记同样也有盈利不那么好的店。
虽然品牌整体还是良性发展,但是鲜牛记也面临着残酷的竞争环境,而在这个过程中,我们看到的是更多的品牌倒闭和消失。
潮汕牛肉火锅一度是一个非常火爆的火锅子品类,2016年火爆程度达到高峰,据调查,当年全国有1万多家店,光上海和北京就有上千家。但是过了2017年的洗礼后,高达80%的店都倒闭了,而现在在大众点评上搜索到,上海只有433家,北京230家。
蛋解创业编辑部总结起来,有三个原因:
1、市场太小,牛肉火锅本就属于小众市场,一下涌入过多玩家,造成供过于求的局面。
2、牛肉供应产能不足。潮汕牛肉火锅最好的牛肉是选择产地云贵川的黄牛,2岁以上肉质最佳,最短也要8—10个月。短时间爆发出大规模的门店,黄牛数量跟不上。有的店甚至就近采购牛肉。
3、对供应链要求很高。牛肉火锅吃的是鲜,要求当天宰杀,不冷冻,6小时内送到餐桌上,配送是一个问题。在潮汕,很多牛肉火锅店直接开在屠宰场附近。牛肉火锅对肉的部位也有要求,一只牛只有37%的肉适合涮火锅,余下的部分如何处理是个难题。这些都很考验对供应链的把控能力。而且很多新增门店多是单店,单店采购,对供应链的议价能力很弱。
那鲜牛记能活下来,也在于他们在供应链端下了功夫。首先,它与多个品牌组成北京潮汕牛肉火锅协会,集中采购牛肉。其次,2017年,鲜牛记也开始布局上游产业链,与大田兴合作在贵州建立牧场,产能在上千头。另外,鲜牛记旗下还有多家中餐馆,用不完的肉进入中餐馆系统,做成别的菜,减少食材浪费。
再加上踩到了2016年这波红利,鲜牛记坚持了下来。
二、二线城市蓉客牛杂火锅为什么越赚越少?
如今,一线城市个人开火锅店很难突围,下沉到二三线城市机会似乎更大,并且二线城市消费能力并不低。比如,海底捞在二三线城市的客单价能做到92—95元,一线城市是106元。二线城市的翻台率5.3次,甚至高于一线城市的5.1次。
成本方面,二三线城市用工成本、房租成本都更低,门店承租能力更强。

当然近两年来,二三线城市的竞争也在加剧,海底捞2018年新开176家店,其中135家都开在二三线城市,2019年主要布局也在二三线城市,大连蓉客牛杂火锅创始人马志良就明显感受竞争压力。
我们首先看看蓉客牛杂火锅的具体情况。
火锅有极强的包容性,什么菜品都可以拿来涮,因此发展特色火锅很容易。在重庆,规模比较大的特色火锅有鱼火锅、毛肚火锅、老鸭汤火锅、美蛙鱼头火锅等,蓉客牛杂火锅也属于特色火锅的一种。
选址与店面:社区底商。300—400平米的店为主,能容纳20个餐台,80—90个座位。如今翻台率2次多一点,员工数18—20人。
菜品与客单价:客单价在80—90元,在大连当地属于中等稍微偏上水平。全部是堂食,没有外卖业务。店内100多SKU,每半年换一次菜品,换10%左右。食材供应上,其中一家店做中央厨房,为其他店配送。

蓉客是从2012年开始开店,起初最好成绩能做到月营收60—70万,单店净利润率能做到25%;100平米的店,12桌,40—50个座位,最好时月营收能做到50多万,翻台率6—7次。那段时间,一家店大概半年就能回本。
但是现在,300多平米的店,只有35—40万左右,翻台率只有2—3次,净利润率只能做到10%左右。
原因来自两方面:一是竞争加剧,大连市场是从2017年底开始涌入大量火锅店。2012年开业时,周围五六百米只有蓉客一家店,现在有8家;二是人工成本增加,2012年时服务员工资只要1500—2000元,而现在工资翻倍,但是菜品价格上涨不到10%。
马志良的另外一个品牌蓉焰美蛙鱼头火锅,它的数据则更能反映市场竞争的变化。
2018年,马志良在大连市中心港湾开了一家300平米左右的店,前期投入200多万(包括一年40多万的房租),前期1年半亏损,从今年2月开始盈利。盈利平衡点在25万左右。另一家蓉焰开在凌水,离大连市中心比较远,2016年开业,投入了160多万,面积400平米出头,1年半左右回本。这两家店月营收30万左右,最好的时候能做到35万。比前几年的60—70万差了整整一倍。
如今,马志良也在加强对供应链和管理上的投入,因为这样才能建立起优势,在激烈竞争中存活下去。
开火锅店的人很多,有的赚有的赔。我们看到还活着的店,都各有优势,有的有供应链优势;有的则进入市场早占先机,六七年前开在二线城市,靠着升级店面装修、服务、菜品就很容易做起来。随着市场竞争加剧,大品牌对二三城市的加速布局,二三线城市的竞争环境也变得激烈起来。当然,饮食都有地域差异,不同城市竞争状态不同。
随着人们对健康的意识逐渐提高,四川、重庆等地政府从2017年底加强对火锅用油重复使用的整治,以前的“苍蝇馆”全靠口味站稳脚根的优势正在丧失。在食品安全问题高发,原材料成本不断增高的今天,品牌必须深耕供应链,做出优势才能立足长远。在这方面,几家大品牌更有优势。整个市场环境,客流量都在向大品牌靠拢,小品牌或单店的生存空间缩小。
05
总结
整体来看,目前火锅行业呈现以下几大特点:
第一,就像我们一直强调的,火锅的历史很长,不同地区,不同国家都是相应的吃法,地域性极强,这也给小众品牌和特色单店品牌以生存空间。而最出名的,也是市场占有率最高的当属川式火锅。川式火锅以其麻辣口味,易上瘾的特点赢得全国人民的喜爱。在中国4万亿餐饮市场里,火锅是第一大类,占13.7%。而川式火锅又在火锅市场里属于第一大类,占到64%。

第二,火锅行业市场集中度极低,这也给连锁化带来效益提升的海底捞、呷哺呷哺更多市场下沉的机会。
第三,火锅行业易标准化,具备做连锁的基因,相对于其他餐饮行业,创收能力较强,也容易上手,给小白创业者机会。

第四,火锅虽然仍处于上升的阶梯当中,但已经从过去的增量市场转变为存量市场竞争。整体来看,一线城市的竞争非常激烈,四川和重庆更是白热化的竞争环境,其他二三线城市机会稍大。

第五,卫生、品牌、服务的溢价能力越来越强,强者恒强。相比较之下,网红火锅品牌将逐渐没落,需要开始稳扎稳打沉淀品牌、服务及产业链能力。

就单人开店来看,火锅店比蛋解创业之前测评的茶饮、咖啡、宠物行业的盈利能力似乎更好一些。优秀火锅店1—3个月就能达到单月盈平衡,6—12个月收回投资成本。由于供给端易复制,底料、蘸料、菜品都可以快速供应,不需要多少技术含量,所以门槛很低、也易于快速拓店。
但硬币还有另一面,就是行业竞争环境非常激烈,赚不到自己想象中的钱也是正常情况。整体判断,蛋解创业编辑部认为火锅行业目前处于“谨慎进入”的阶段。
其次,餐饮是一个非常辛苦的行业,几乎24小时连轴转,管理难度很大,不是有钱是土豪就一定能赚钱的,成本控制、品质控制、服务流程控制都是致命的。
所以,即使是第一次创业,也最好有餐饮行业的从业经验,如果想从零做起,必须选择加盟的模式,需要注意的事项还是之前蛋解创业编辑部一直提醒的,要看品牌提供哪些服务,如果没有督导,没有供应链支持,管理很少,那就要注意了,很可能是做起一个网红品牌,靠收加盟费赚一波钱,收割完就走。
千万不要盲目追求网红品牌,现在年轻人喜欢追逐新产品,但粘性不高。你看到的天天排队,可能只能存在一段时间,短的半年,长期两三年,消费者又去追逐新的品类。这些网红品牌的生命周期大多比较短。
最后,还是那句话,创业有风险,成功是小概率事件,如果一定要创业,前期一定要做好足够的心理准备。