简体
  • 简体中文
  • 繁体中文

热门资讯> 正文

B站回应部分源代码泄露事件:为历史版本 已主动防御

2019-04-22 19:56

  相关新闻:B站网站后台工程源码疑似泄露 内含部分用户名密码

  新浪科技讯 4月22日晚间消息,针对“后端源代码泄露”一事,B站做出回应,“经内部紧急核查,确认该部分代码属于较老的历史版本。”

  B站表示,已经执行了主动防御措施,确认此事件不会影响网站安全和用户数据安全。B站已第一时间报案,并将彻查源头。

  今日下午,网络流传消息称,B站整个网站后台工程源码泄露,并且“不少用户名密码被硬编码在代码里面,谁都可以用。”此后,B站盘前股价跌一度超4%。

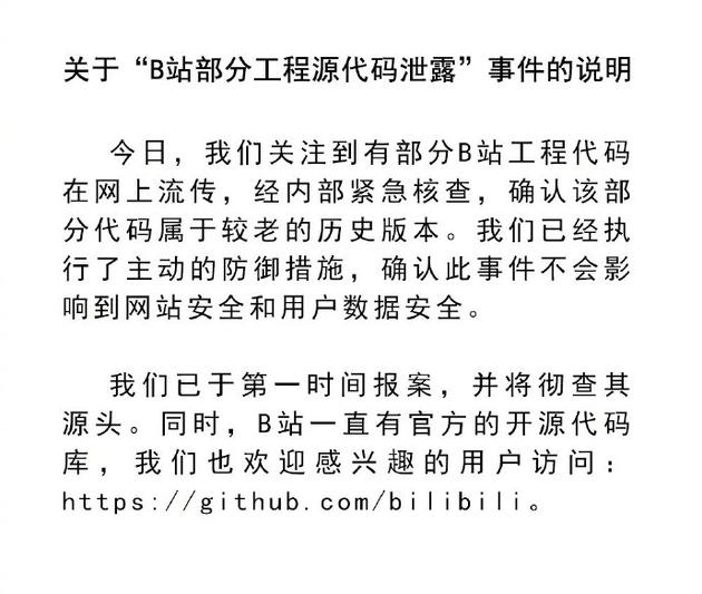
@哔哩哔哩弹幕网 关于“B站部分工程代码泄露”事件的说明

@哔哩哔哩弹幕网 关于“B站部分工程代码泄露”事件的说明

风险及免责提示:以上内容仅代表作者的个人立场和观点,不代表华盛的任何立场,华盛亦无法证实上述内容的真实性、准确性和原创性。投资者在做出任何投资决定前,应结合自身情况,考虑投资产品的风险。必要时,请咨询专业投资顾问的意见。华盛不提供任何投资建议,对此亦不做任何承诺和保证。