热门资讯> 正文
2019-04-22 09:06

文 恒大研究院 任泽平 罗志恒
事件
4月19日,中央政治局召开一季度会议,分析研究当前经济形势,部署经济工作。
解读
1、总体判断:经济见底,政策见顶
政治局每个季度开一次会议(4月末、7月末、10月末、12月末),分析当前经济形势,定调宏观调控方向,布置下一步改革发展任务。
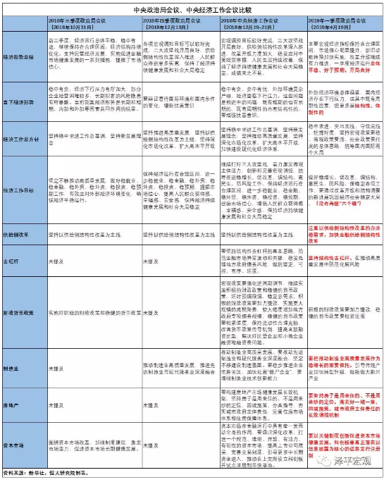
2018年的1031三季度政治局会议首次强调“经济下行压力有所加大”,强调六个“稳”,没有再提“去杠杆”,表明宏观调控政策转向,由紧变松,随后一系列宽松积极的财政货币政策出台。是“政策底”。419的一季度政治局会议认为一季度经济“总体平稳、好于预期,开局良好”,不再提“六稳”,重提“结构性去杠杆”(此前4月12日央行一季度例会重提“把好货币供给总闸门”),表明短期稳增长政策将逐步让位于长期的改革开放,货币政策从宽松期步入观察期。是“政策顶”。
我们在4月17日《稳了!——全面解读3月经济金融数据》判断,当前形势可以概括为:经济初现企稳迹象,但基础还不牢固;政策还需发力,但不要用力过猛;利用好时间窗口,推出一系列具有长期性的改革开放措施。财政货币政策初显成效,内需回暖、价格回升、宽货币到宽信用传导逐步见效,由于不是大水漫灌,属温和回升;从经济周期运行看,主动去库存渐入尾声,转入被动去库存的周期复苏早期。2019年地产补库存、基建政策发力和制造业产能新周期,短期固定资产投资较强,猪价、油价上行推升通胀预期,我们预计货币政策开始进入观察期,进一步放松和收紧的概率都不大。
我们对今年“经济年中触底、市场否极泰来”的预测全部验证,对货币政策将从宽松期转向观察期进行了前瞻性预测,也开始验证。

2、政治局会议认为一季度经济“总体平稳、好于预期,开局良好”
2019年一季度政治局会议对当前经济运行的总体判断是:“总体平稳、好于预期,开局良好”。与之对比,2018年三季度政治局会议首次提出“经济下行压力有所加大”;2018年四季度政治局会议提出“要增强忧患意识”;2018年中央经济工作会议提出“经济运行稳中有变、变中有忧,外部环境复杂严峻,经济面临下行压力。”
从宏观数据看,社融、M2、生产、投资、消费等增速均触底回升,经济初现企稳迹象。一季度GDP同比6.4%,与去年四季度持平,止住下滑首次企稳。3月新增社会融资规模2.86万亿元,同比多增1.28万亿元;3月金融机构新增人民币贷款1.69万亿元,同比多增5700亿;M2同比增速8.6%,比2月环比上升0.6个百分点,社融和M2企稳回升,实体经济融资环境改善。3月工业增加值同比增长8.5%,较1-2月上升3.2个百分点,创四年半以来新高。1-3月固定资产投资同比增长6.3%,较1-2月加快0.2个百分点。3月以来,一二线城市地产销售回暖。3月社零售消费名义增速8.7%,较1-2月上升0.5个百分点。
从微观数据看,3月钢材、水泥生产同比大幅上升,挖掘机等工程机械产销及开工小时大幅回升,均佐证经济短期见底企稳。
今年一季度经济企稳主要源于:1)前期宽货币、宽信用政策逐步见效,积极的财政政策尤其是基建加大力度开始见效,但由于不是大水漫灌,属温和回升;2)总书记民营经济座谈会讲话、两会公布减税计划及务实的政策纠偏、科创板注册制改革等提振民营经济信心,纠正了去年“离场论”“消灭私有制”“洗洗睡”一些错误言论及相关做法;3)从经济周期运行看,主动去库存渐入尾声,转入被动去库存的周期复苏早期。
值得注意的是,当前经济企稳基础并不牢固:美国欧洲经济见顶回落、美国下半年大选引发中美关系可能再度趋紧、金融杠杆仍在高位、深层次问题仍未解决民营企业观望情绪仍浓、结构性体制性问题仍有待于新一轮改革开放化解等。
3、政治局会议强调“经济下行更多是结构性、体制性因素”
政治局会议强调:“经济运行仍然存在不少困难和问题,外部经济环境总体趋紧,国内经济存在下行压力,这其中既有周期性因素,但更多是结构性、体制性的”。
2008年以来中国经济持续下行,引发宏观界大论战,主要是两派:一派认为经济下行主要是周期性和外部性因素,应加大货币刺激;另一派主要是结构性和体制性因素,应加大改革开放。
作者长期以来力主当前经济下行主要是结构性和体制性因素,呼吁新一轮改革开放:在2010年参与研究提出“增速换挡”,2014年提出“新5%比旧8%好”,2015年提出“经济L型”。
2015年4月中央政治局会议首提“结构性矛盾”,其后,2015年底提出“供给侧结构性改革”;今年首提“体制性”因素,预计后续的改革力度将加大。
4、政治局会议不再提“六稳”,短期稳增长政策将逐步让位于长期的改革开放
“六稳”自去年731政治局会议提出以来,连续三个季度被提及,419政治局会议不再提及,反映中央对短期形势的担心下降,短期的稳增长让位于长期的改革开放。
政治局会议强调“要通过改革开放和结构调整的新进展巩固经济社会稳定大局。”“要把推动制造业高质量发展作为稳增长的重要依托,引导传统产业加快转型升级,做强做大新兴产业。”“宏观政策要立足于推动高质量发展,更加注重质的提升,更加注重激发市场活力,积极的财政政策要加力提效,稳健的货币政策要松紧适度。”
一季度政治局会议提出“用供给侧改革的办法稳需求”,意味着不走大水漫灌的刺激老路,短期的逆周期调节政策边际上难以再加强。按照3月5日《政府工作报告》,财政政策落实减税降费,货币政策松紧适度。
5、政治局会议重提“结构性去杠杆”,央行一季度例会重提“把好货币供给总闸门”,均表明货币政策从宽松期步入观察期
我们此前判断,考虑到经济企稳、通胀预期上升、股市大涨、房市回暖,货币政策进入观察期,短期进一步放松和收紧的概率都不大。预计未来货币政策将从宽松回归实质性的松紧适度,即广义货币M2和社会融资规模的增速大体上和名义GDP的增速保持一致。
回顾这一轮货币政策周期,2016年下半年-2018年上半年,主要任务是金融去杠杆防风险,货币金融形势较紧;2018年下半年受内外需双降影响经济下行压力加大,货币政策放松,下半年两次结构性降准每次释放8000亿左右基础货币(上半年两次结构性降准每次释放4000亿左右基础货币),2019年1月全面降准释放1.5万亿基础货币,同时金融去杠杆暂缓,宽货币宽信用政策持续推出,2019年一季度累计投放贷款5.8万亿,社融新增8.2万亿,融资环境大幅改善。
在连续两次政治局会议未提及去杠杆后,一季度政治局会议重提结构性去杠杆,“坚持结构性去杠杆,在推动高质量发展中防范化解风险,坚决打好三大攻坚战”,意味着要控制国企、地方政府、房地产等三大部门债务,重点支持民企、中小企业和高端制造。2018年4月2日,中央财经委员会召开第一次会议,提出金融去杠杆进入新阶段,在顶层设计层面首次提出了“结构性去杠杆”。2018年7月31日政治局会议提出“坚定做好去杠杆工作”,在连续两次政治局会议未提及去杠杆后重提结构性去杠杆。2018年我国整体杠杆率略有下降,实现了稳杠杆,但是地方政府、国企和房地产部门杠杆依然偏高,而民企、中小企业和高端制造业部门融资不足。
6、政治局会议强调供给侧改革升级版和金融供给侧结构性改革,大力发展资本市场,支持民企、中小企业和高端制造
政治局会议强调“要细化‘巩固、增强、提升、畅通’八字方针落实举措,注重以供给侧结构性改革的办法稳需求”。2018年底的中央经济工作会议和2019年的两会提出,供给侧改革更注重市场化、法治化,对去年的一些错误认识和做法予以纠偏,内涵升级为“巩固、增强、提升、畅通”,即巩固前期“三去一降一补”供给侧改革成果,增强微观主体活力,提升产业链水平,畅通国民经济循环,尤其是金融和实体经济对的良性循环。
2月习近平总书记提出的金融供给侧结构性改革强调要调整市场结构,大力发展多层次资本市场,提高直接融资比例;深化银行等金融机构改革,推动银行业混合所有制改革;要完善金融产品体系,开发差异化金融产品,更好服务于实体经济。
7、政治局会议强调“要坚持房子是用来住的、不是用来炒的定位,落实好一城一策、因城施策、城市政府主体责任的长效调控机制”
一季度政治局会议延续了中央经济工作会议和《政府工作报告》对房地产调控的基本思路,即因城施策和夯实城市主体责任。中央多次强调,当前房地产政策重点是实施长效机制,实现稳地价、稳房价、稳预期的目标,促进房地产市场平稳健康发展。2018年12月,中央经济工作会议指出,“要构建房地产市场健康发展长效机制,坚持房子是用来住的、不是用来炒的,因城施策、分类指导,夯实城市政府主体责任,完善住房市场体系和住房保障体系。”2019年3月5日,《政府工作报告》中明确:“更好解决群众住房问题,落实城市主体责任,改革完善住房市场体系和保障体系,促进房地产市场平稳健康发展。”“健全地方税体系,稳步推进房地产税立法。”
长效机制是我国房地产调控思路的重大改革,是一种结果导向的政策设计。由地方政府确定适合本地房地产市场的调控目标和政策组合,中央加强对地方房地产市场的监测和考核,“稳地价、稳房价、稳预期”,促进市场平稳健康发展。
相比过去的房地产调控,长效机制在思路上主要有两大转变:一是夯实城市主体责任,调控主体由中央变为地方,地方政府拥有更大的调控自主权,可从各地实际情况出发,在调控政策工具箱中自主地选择合适的调控政策组合,因地制宜、精准施策。中央则由调控主体转变为监督考核者,加强对各地房地产市场监测预警和考核评价。二是强调因城施策,从过去“一刀切”式的调控转变为一城一策。
房地产调控将从以行政措施为主向综合施策转变,包括金融、土地、财税、住房保障、市场管理等一揽子政策工具。
房地产税从2018年的“稳妥推进”到2019年的“稳步推进”,3月8日栗战书表示要集中力量落实好党中央确定的重大立法事项,其中包括房地产税法,要加快立法调研、起草,都要加紧工作,确保如期完成。3月12日全国人大财经委审议预算草案时表示:尽快提出房地产税法等提请全国人大常委会审议的时间安排,按时提交审议,确保完成党中央确定的2020年实现税收法定的任务。为健全地方税体系,使地方政府财政收入适应未来存量房时代新形势,房地产税改革势在必行。房地产税的立法和实施将通过影响预期和持有成本,进而改变房地产市场的供求关系。房地产税推进需要遵循“立法先行、充分授权、分步推进”的原则。
8、政治局会议强调“要以关键制度创新促进资本市场健康发展,科创板要真正落实以信息披露为核心的证券发行注册制。”
中央高度重视资本市场健康发展,不断提升其地位。2018年1031政治局会强调“围绕资本市场改革,加强制度建设,激发市场活力,促进资本市场长期健康发展。”2018年中央经济工作会议提出“资本市场在金融运行中具有牵一发而动全身的作用,要通过深化改革,打造一个规范、透明、开放、有活力、有韧性的资本市场……推动在上交所设立科创板并试点注册制尽快落地。”今年419政治局会议强调“要以关键制度创新促进资本市场健康发展,科创板要真正落实以信息披露为核心的证券发行注册制。”
注册制对中国资本市场改革具有重大深远影响,是监管重心的后移和监管制度的升级,是一场触及灵魂深处的改革。一方面发行门槛降低、放权于市场,但另一方面,如果仅仅门槛降低,没有对公司治理的要求、没有对证券欺诈的重罚、没有严格的退市机制,将沦为“伪注册制”,会酿成危险后果。注册制改革一定涉及到一系列的制度变革、一系列的法律的修订,不是简单换个名字,是一场触及资本市场灵魂深处的系统性制度改革。好的注册制需要两大外部条件和三大内部支柱,外部条件为完善的法律法规环境、惩处与投资者保护环境,内部支柱包括事前公平的准入制度、事中完善的信披制度、事后严格的退市制度。
参考美国资本市场经验,我们建议要站在顶层设计高度审视注册制及配套制度。第一,构建规则清晰的法律法规环境。第二,发行制度放权于市场,让市场逐步选择真正具有价值的企业。第三,以信息披露为中心的监管体系,从事前监管转变为事中事后监管,注重发挥自律组织和社会舆论监督力量。第四,退市标准的重心从财务类转向交易类,简化退市流程。第五,加大处罚力度,完善民事赔偿责任追究制度。
9、政治局会议强调“以高水平对外开放促进深层次改革,扩大外资市场准入,落实国民待遇”,以中美贸易摩擦为契机,推进高水平对外开放
中美贸易摩擦已经历九轮高级别磋商,目前已达成大部分共识,双方同意设立“执行办公室”。自2018年7月6日中美贸易摩擦正式加征关税以来,美方对华加征关税的商品规模不断扩大,并逐步升级至投资限制、技术封锁、人才交流中断、孤立中国等方面。2018年以来,中美已进行了九轮经贸高级别磋商,双方已围绕协议文本开展谈判,在技术转让、知识产权保护、非关税壁垒、服务业、农业以及汇率等大部分问题上达成共识。近日双方已同意在中美两国就监督协议执行设立对等、公平的“执行办公室”。4月底美方代表将赴华参加第十轮、5月初中方代表将赴美举行第十一轮磋商,预计中美两国元首可能在6月底G20大阪峰会签署协议。
由于中美贸易摩擦和中国自身发展需要,近来中国对外开放进程加快。2018年4月总书记博鳌讲话,宣布金融、汽车等行业放开,大幅降低关税,保护知识产权。2019年3月总理博鳌讲话,宣布加快制定《外商投资法》相关配套法规,扩大增值电信、医疗机构、教育服务等现代服务业,以及交通运输、基础设施、能源资源等领域对外开放,继续扩大金融业对外开放。政治局再次强调“要以高水平对外开放促进深层次改革,扩大外资市场准入,落实国民待遇。”
我们建议中方主动提出与美方积极推动建立中美自贸区,双方零关税、零非关税壁垒、零补贴。自由贸易有利于促进国际分工、发挥中美两国各自的要素禀赋、实现双赢,而且天然有利于制造业大国,这在欧元区、各自贸区以及全球化进程中均表现明显,中国是过去四十年全球化最大的受益者,德国是欧洲经济同盟的最大受益者。从理论上也成立,中国劳动要素整体低于美国而且制造业产业链更完整,中美自贸区能够实现双赢而且中国将是最大受益者,也是中国自身发展的需要。因此,建立中美自贸区将有助于化解中美贸易摩擦,化干戈为玉帛。继80年代设立特区、2001年加入WTO之后,建立中美自贸区将开启中国新一轮改革开放高潮,助力中国从制造业大国走向制造业强国。
10、政策建议
第一,未来宏观政策既要防止对冲不及时、力度不够,也要防止力度过大、重走老路。
第二,继续适度降准,置换MLF,稳定银行负债、降低成本。
第三,2019年货币政策重心应是从宽货币到宽信用,采取结构性货币政策,定向疏通货币政策传导机制,支持实体经济。我们从打通信贷渠道、利率渠道、资产价格渠道以及预期渠道的角度出发提出以下建议:1)信贷渠道:货币政策总量适度放松,加大结构性货币政策实施力度,加大对中小、民营和实体经济支持力度;推进金融供给侧改革,匹配金融结构与经济结构,适度恢复表外融资;缓释银行不良债权风险,提升风险偏好;创新商业银行资本补充工具,提升银行信贷投放能力;完善融资增信机制,提升银行信贷投放意愿;2)利率渠道:推动官定利率向市场利率并轨,尤其是贷款利率并轨,发挥利率渠道与信贷渠道的联动效应;3)资产价格渠道:深化注册制改革,加强对交易的全程监管,繁荣发展多层次资本市场,满足新经济融资需求;4)资产价格渠道:支持刚需和改善型需求,促进房地产市场平稳健康发展,建立居住导向的住房制度和长效机制;5)预期渠道:继续保持央行与市场积极深入的沟通,强化信任,加强对货币政策传导的积极引导作用;6) 财政政策更加积极,继续加大力度支持减税和基建,且减税优于基建,缓解货币政策对冲乏力。
第四,未来应以六大改革未突破口,调动各方面积极性:1)建立高质量发展的考核体系,鼓励地方试点,调动地方政府积极性;2)全面放开汽车、金融、石油、电力等行业管制,竞争中性,调动企业家积极性;3)以中美贸易摩擦为契机,降低关税、放开行业投资限制、加强知识产权保护,积极推动建立中美自贸区,调动外资积极性;4)大规模减税降费,从碎片化、特惠式减税转向一揽子、普惠式减税,全面降低企业所得税、制造业增值税、个人所得税税率,提高企业和居民的获得感。同时,通过简政放权和机构改革,压缩冗余人员及支出,调动企业和居民的积极性;5)大力发展多层次资本市场,减少行政干预的同时加强法治监管,鼓励并购重组,推动以信息披露、严惩重罚、退市制度等为核心的注册制,调动新经济和PEVC风投的积极性;6)建立居住导向的住房制度和长效机制,关键是人地挂钩和金融稳健。尽快改变过去“控制大城市人口、积极发展中小城市和小城镇、区域均衡发展”的城镇化思路,确立以大城市为引领的都市圈城市群的城市规划区域规划战略,要促进人口、土地、技术等要素自由充分流动,调动各区域积极性。
11、否极泰来——2019年宏观展望:预测全部验证
我们在2018年下半年提出“2019年中经济二次触底”,3月M2、社融、PMI、出口、物价、生产、投资、消费增速均触底回升,经济企稳迹象显现。
我们在2018年下半年提出“当前A股很多都很便宜”“最好的投资机会就在中国”,2019年初提出“否极泰来”,A股随后大涨走牛。
我们在2019年初提出“债市、股市、房市、商品将先后转好”,3月份以来,房市、商品也相继回暖。
现重发年初的《否极泰来——2019年宏观展望》观点,大家拭目以待:
2019年宏观形势主要判断:经济年中触底,资本市场否极泰来
1)上半年中国经济还将惯性下滑,随着主动去库存周期结束、产能新周期和货币财政政策效应显现,年中经济将触底,下半年企稳,全年前低后稳,经济失速风险缓解。
经济有自身运行规律,关注世界经济、金融、库存、产能、房地产、政治等六大周期。
2)年初M2和社融增速触底回升,政策底(2018年3季度)、市场底(2019年1季度)、经济底(2019年中)将先后出现。
3)货币宽松和周期轮动,债市、股市、房市、商品将先后转好。
4)未来宏观政策既要防止对冲不及时、力度不够,也要防止力度过大、重走老路。
5)中国“增速换挡”步入“经济L型”触底期,有三次触底,第一次是2016年初,第二次是2019年中。
6)当前三大挑战:中美贸易摩擦具有长期性和严峻性;渐行渐近的人口危机;调动地方政府和企业家的积极性,推动新一轮改革开放。