热门资讯> 正文
2019-03-15 10:43

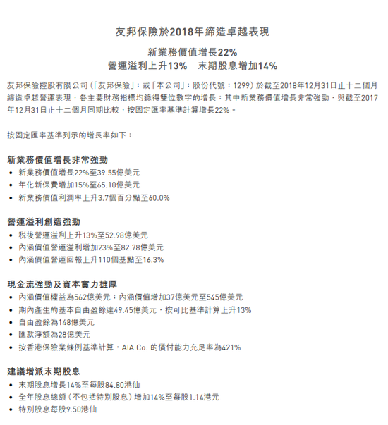
新浪港股讯 友邦保险发布2018年业绩,公司实现总收益323.69亿美元(单位下同),同比下滑18.7%;股东应占利润25.97亿美元,同比下滑60%;基本每股收益0.22美元;拟派发股息每股84.80港仙及特别股息每股9.50港仙。
公告称,净利下滑是由于股权及房地产的负面短期波动。包括企业交易相关成本1.48亿美元。
2018年,新业务价值增长22%至39.55亿美元;年化新保费增加15%至65.10亿美元;新业务价值利润率上升3.7个百分点至60.0%。
截至2018年12月31日止十三个月,代理分销仍然是公司新业务的主要来源,占集团整体新业务价值的71%。该公司专注执行“最优秀代理”策略,使代理渠道新业务价值录得强劲增长16%。这是通过年化新保费强劲增长10%至43.41亿美元和较高的新业务价值利润率69.7%来实现。
税后营运溢利上升13%至52.98亿美元。税后营运溢利率17.5%,反映2018年的总加权保费收入强劲增长及分红业务在有效保单组合中的比重增加;内涵价值营运溢利增加23%至82.78亿美元; 内涵价值营运回报上升110个基点至16.3%。内涵价值权益为562亿美元;内涵价值增加37亿美元至545亿美元。
