热门资讯> 正文
2019-02-01 08:13
他曾豪掷1500万与巴菲特午餐,如今40亿市值公司预亏78亿
娱乐新闻居多的微博,这两天竟被一家A股上市公司——天神娱乐(002354,SZ)刷屏了。

图片来源:微博
天神娱乐被刷屏的原因很让人无语,公司截至1月31日的市值才不到40亿元,却在公告中突然告诉大家,预计2018年亏损73亿元-78亿元。要知道,公司此前业绩预报显示,预计2018年盈利0-5.1亿元。而在2015年、2016年和2017年,天神娱乐的净利润分别为3.62亿元、5.47亿元和10.2亿元,均保证了50%以上的增速。
在此背景下,天神娱乐拿下了两个A股第一:
而这家公司的最大股东、前董事长朱晔,更是在2015年以超234万美元(约1500万元人民币)的天价拍下巴菲特午餐,而为人们熟知。

朱晔与巴菲特(图片来源:视觉中国)
市值40亿的公司预亏78亿
天神娱乐1月30日晚间发布的公告显示,公司预计2018年净亏损73亿元-78亿元。亏损主要来自商誉计提:
公开资料显示,天神娱乐的前身是成立于2010年3月的北京天神互动科技有限公司,主营业务为网页游戏的研发和发行,2013年下半年加入移动网游的研发。在资本市场网游概念股当红之时,2014年6月,天神互动作价24.5亿借壳科冕木业上市。
据每经小编(微信号:nbdnews)不完全统计,自2014年上市以来,天神娱乐共发起12起并购案,收购总金额超过120亿元。在经过不断外延式并购后,公司的业绩和资产规模也得以快速增长:
但天神娱乐这样的业绩,都是通过疯狂溢价并购带来的,截至2018年第三季度,累计逾百亿元的并购案给天神娱乐带来了约65.4亿元商誉,占2018年三季度末公司总资产的49%。

图片来源:天神娱乐2018年三季报
一旦被并购的子公司业绩没有达到承诺的收益,商誉又反过来将天神娱乐之前的利润吞噬得干干净净。
据每日经济新闻(微信号:ndbnews)此前报道,一位游戏行业分析师表示,这次的业绩爆雷主要是此前的并购潮导致,今年行业环境变化,很多公司无法完成业绩承诺了。商誉是收购价格减去总资产之后的差额,实际上反应的还是当时市场过分乐观情况下给的高商誉、高估值造成的,2015年、2016年那两年影视游戏行业都非常好,但是这两年行业发生很大变化,公司经营也发生了困难,导致了这样一个结果。
“传媒公司是轻资产,总资产的金额不大,当时市场疯狂给的估值很高,一减下来,商誉就会很高,因为减数大,被减数小。这次爆雷以后,有些公司可能会沦为壳公司。”上述分析人士表示。
董事长曾遭立案调查
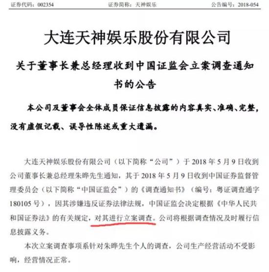
去年5月10日,天神娱乐发布公告称:

图片来源:天神娱乐公告
被证监会立案调查的朱晔,因在2015年以超234万美元的价格拍下巴菲特午餐而一夜成名。
每经小编(微信号:nbdnews)注意到,2015年11月20日,在成都举行的DEF数字娱乐节上,朱晔对包括腾讯游戏在内的多家媒体回忆了这段经历。
朱晔当时表示,自己的预算是300万美金,当拍到220万美金的时候就没有竞争了。
在拍下巴菲特午餐后,朱晔在朋友圈中表示,“大道至简,贵在坚持”。朱晔解释称:
据中国网此前报道,即使在被称为暴利的游戏界,同行都觉得朱晔取得的成绩不可思议。朱晔会选择游戏行业,是因为学计算机专业的他认为当时那个时机点非常适合做网页游戏。以300万起家的天神互动的首款游戏《傲剑》上线之后就大获成功,2011年就盈利7000万元左右。之后天神互动很快又推出了《飞升》、《天神传奇》等游戏,在这几款游戏的带动下,公司2012年就盈利1.2亿元左右。
而除了做游戏,朱晔在资本市场中更以做频繁并购、买入卖出的“快生意”而著称,是过去几年影视文化行业中重要的交易者之一。据每经小编(微信号:ndbnews)不完全统计:
据媒体报道,朱晔曾表示,与巴菲特价值投资的理念不同,他更喜欢的是“趋势投资”。
3月还有1.2亿限售股解禁
每经小编(微信号:nbdnews)注意到,在2015年6月6日拍下巴菲特的午餐后,天神娱乐的股价一路上涨,在半年后的2015年12月9日,市值达到最高点——约350亿元(收盘价最高为122.05元/股,对应当时公司的总股本为2.86亿)。
但在此之后,天神娱乐的股价像抛物线一样坠落,截至2019年1月31日,公司市值约39.7亿元,跌幅近90%,较最高点已经蒸发了310.3亿元。

数据来源:Wind
天神娱乐股价下跌的一个原因是业绩下滑。公司2018年一季报出现了自2014年三季度以来首次单季度的业绩下滑——报告期内公司营业收入7.42亿,同比增长15.98%,净利润1.78亿,同比减少24.64%。

数据来源:Wind
对此,公司当时解释称:
但是,公司在2018年的二季度、三季度净利润下滑得更加厉害。

数据来源:Wind
面对业绩的不断下滑,公司董事石波涛还宣布计划自2018年10月17日起至2019年5月7日止进行减持,拟减持股数不超过2245万股,占总股本比例不超过2.39%。
而朱晔还将持有的大量天神娱乐股份质押。Wind数据显示,朱晔自2016年12月14日起质押4200万股,占所持股比例为32.16%,占总股本比4.51%,累计质押1.292亿股,占所持股比例为98.94%,占总股本比13.86%。
更让人心忧的是,天神娱乐今年还有大量的限售股解禁:
以天神娱乐目前近80亿元的预亏金额来看,股价势必还将承压。