简体
  • 简体中文
  • 繁体中文

热门资讯> 正文

港交所推出科技100指数,成份股如何筛选?

2025-12-10 10:16

2025年12月9日,香港交易所宣布推出其手只港股指数——香港交易所科技 100指数(港交所科技100)。 
香港交易所科技100指数旨在反映市值最大的100只与科技领域主题高度相关、并符合港股通资格的香港上市公司证券的表现,以回应市场对科技板块的多元化投资需求。 
一、选股范畴 
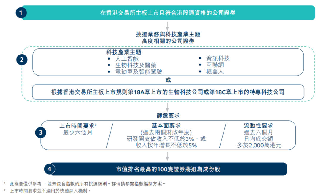
港交所科技100的成份股范围包括在香港交易所主板上市且符合港股通资格的公司证券。不包括根据香港交易所上市规则第二十一章上市之投资公司。 
二、候选资格 
1、若证券符合以下所有条件,则获得被纳入的候选资格: 
1)科技主题相关领域:业务与以下其中一项科技主题高度相关: ▪人工智能 ▪生物科技及医药 ▪电动车及智能驾驶 ▪信息科技 ▪互联网 ▪机器人 
或根据香港交易所上市规则第十八A章上市的生物科技公司或第十八C章上市的特专科技公司。评估上市公司业务是否与科技主题具有高度相关性时,主要考虑因素包括核心业务性质、收入分布及行业分类等。 
2)上市时间要求:非成份股需上市至少六个月。 
3)流动性要求:过去六个月日均成交金额少于港币2,000万元,且过去六个月日均成交金额由高至低排名于最后10%的证券将被剔除。 
4)基本面要求:过去两个财政年度的研发开支占收入的比例少于3%及过去两个财政年度的收入按年增长少于5%的证券将被剔除。根据香港交易所上市规则第十八A章上市的生物科技公司或第十八C章上市的特专科技公司,将获豁免上述基本面要求。 
 


2、存在股权高度集中之公司将不获纳入指数。 
三、成份股挑选 
市值排名:符合候选资格的证券将按照过去一年的日均市值由高至低进行排名;市值排名最高的100只证券将被选为指数成份股。如该证券的上市时间少于十二个月,则以其自上市日起每日市值的平均值计算。若合资格证券数目不足100只,全部合资格证券将会被纳入。 
据LiveReport大数据基于最新成份股名单统计数据显示,港交所科技100指数中市值最低的成份股的日均市值约为89亿港元。 
 


四、定期调整及成份股变动 
1、半年度指数调整 
港交所科技100每半年调整一次,指数调整通常于每年六月及十二月的第二个星期五收市后实施,并在下一个交易日生效。指数调整所使用的数据截止日期分别为每年四月及十月的最后一个交易日。指数调整结果一般于生效日前两星期公布。 
 

缓冲区规则:市值排名120名以下的现有成份股将从指数中剔除,而排名80名或以上的非成份股证券将被纳入指数;最终成份股剔除数目和证券新增数目,将按市值排名决定,以维持成份股数目于100。 
2、季度指数调整 
港股通名单通常于每年三月及九月调整,如指数现有成份股失去港股通交易资格,该成份股将被剔出指数,并由上一次指数定期调整中排名最高的合资格证券作为替补。季度指数调整通常于每年三月及九月的第二个星期五收市后实施,并在下一个交易日生效。 
3、临时指数调整 
快速纳入机制:如证券于纳入港股通的首个交易日,其收市市值排名在现有成份股中前35名,该证券将被快速纳入指数。快速纳入一般于该证券纳入港股通后的第5个交易日收市后实施。上市时间要求并不适用于快速纳入机制。 
如现有成份股失去港股通交易资格,该成份股将被剔出指数。有关变动一般于失去港股通交易资格后的第5个交易日收市后实施。若成份股因公司行动和事件 出现变动,指数调整会参照相关细则处理。 
此外,指数采用流通市值加权法计算,每只成份股的比重上限设定为12%。 
五、指数特点 
综合来看,港交所科技100指数主要有以下主要特点: 
市值覆盖广泛:指数涵盖100只符合港股通交易资格的大型及中型科技公司证券,包括具显着增长潜力的企业,满足投资者多样化配置需求。 
上市时间要求及快速纳入机制:指数成份股通常需具备至少六个月的上市历史。然而,为确保指数能及时反映市场动态,指数设有快速纳入机制,让具代表性且符合资格的新股能在定期指数调整之外被纳入。 
港股通交易资格:指数成分股必须符合港股通交易资格。为确保指数的可投资性,定期指数调整之间若有成份股不再符合港股通交易资格,相关成份股将从指数中剔除。 
涵盖多元科技领域:指数覆盖六大科技及创新主题,包括人工智能、生物科技及医药、电动车及智能驾驶、信息科技、互联网和机器人,横跨龙头及新兴企业,为投资者提供多元化的投资选择及机会。 
 


六、已授权易方达基金,可推出追踪指数的ETF 
 

投资者不能直接投资于指数,但香港交易所科技100指数可作为发行人发行金融产品(例如交易所买卖基金)的基准。


香港交易所于12月9日宣布,已与中国内地资产管理公司易方达基金管理有限公司(易方达基金)签订协议,授权其在中国内地推出追踪港交所科技 100的交易所买卖基金(ETF)。根据授权协议,易方达基金计划在中国内地推出追踪港交所科技100的ETF,具体安排将取决于监管批准及发行人的进一步公告。 
陈翊庭表示:“我们与易方达基金达成的授权安排,将进一步推动港股相关产品在中国内地市场的发展,满足内地投资者捕捉港股市场科技投资机遇的强烈需求。我们期待与易方达及其他业界伙伴紧密合作,共同开发创新的指数和产品,以满足投资者不断变化的需求,推动市场提供更丰富的投资工具。” 
易方达基金董事长刘晓艶表示:“我们很高兴也很荣幸获得香港交易所授权,在中国内地市场开发追踪港交所科技 100的ETF产品。该指数是表征香港上市科技企业的重要宽基指数,汇聚了100家香港交易所上市的创新企业。我们很期待设立追踪该指数的ETF产品,让投资者分享香港上市科技企业的投资机遇,同时赋能实体经济,助力新兴产业的培育与发展。” 

 

 

风险及免责提示:以上内容仅代表作者的个人立场和观点,不代表华盛的任何立场,华盛亦无法证实上述内容的真实性、准确性和原创性。投资者在做出任何投资决定前,应结合自身情况,考虑投资产品的风险。必要时,请咨询专业投资顾问的意见。华盛不提供任何投资建议,对此亦不做任何承诺和保证。