简体
  • 简体中文
  • 繁体中文

热门资讯> 正文

沙特阿美、晶科能源投资的“建邦高科”二次递表,为光伏银粉头部公司

2025-11-13 17:40

来源:招股书


来源丨LiveReport大数据

招股书丨点击文末“阅读原文”

2025年11月7日,建邦高科第2次向港交所递交招股书,拟在香港主板上市,独家保荐人为中信建投国际。

公司是中国知名的银粉供应商,2024年收入39.50亿元人民币,净利润0.79亿元,毛利率3.31%;2025年前8个月收入28.31亿元人民币,净利润0.53亿元下降超三成

LiveReport获悉,建邦高科有限公司Janbon High Tech Co., Ltd.(简称“建邦高科”)于2025年11月7日在港交所递交上市申请,拟在香港主板上市。这是该公司第2次递表,上一次是在2025年5月2日。

公司是中国知名的银粉供应商,拥有逾十多年的运营经验,集研究、开发、生产及销售能力于一体。公司的银粉产品主要用于光伏银浆(生产光伏电池的关键原材料)的生产。

在业绩记录期间,公司的主要优势之一在于生产高端银粉的能力,该等银粉最终用于生产更新型的光伏电池或其零部件,包括PERC电池及TOPCon电池的正面细栅以及HJT电池及xBC电池的导电栅。

根据弗若斯特沙利文的资料,按中国光伏银粉销售收入计,截至2022年、2023年及2024年12月31日止各年度,公司分别在所有国内生产商中排名首位、首位及第三,市场份额分别为10.1%、10.0%及9.8%。

公司已开发出独立、全面的银粉生产技术和工艺系统,并拥有自主知识产权。截至最后实际可行日期,公司拥有19项发明专利及26项实用新型专利,其中大部分与光伏银粉生产技术和工艺有关。

公司大部分收入来自生产及销售用于生产光伏银浆(生产光伏电池的关键原材料)的银粉,亦透过向部分客户提供加工服务产生小部分收入,即公司使用该等客户提供的银锭生产并向其供应银粉产品以收取加工费。

根据弗若斯特沙利文的资料,2024年中国光伏银粉的总销售收入为人民币387亿元。截至2022年、2023年及2024年12月31日止各年度,按中国光伏银粉销售收入计,公司分别在国内所有制造商中位居首位、首位及第三,市场份额分别为10.1%、10.0%及9.8%。

来源:招股书


财务业绩

截至2024年12月31日止3个年度、2024年及2025年前8个月:

收入分别约为人民币17.59亿、27.82亿、39.50亿、29.36亿、28.31亿,2025年前8月同比-3.58%;

毛利分别约为人民币0.60亿、1.07亿、1.31亿、1.13亿、0.82亿,2025年前8月同比-27.68%;

净利分别约为人民币0.24亿、0.60亿、0.79亿、0.78亿、0.53亿,2025年前8月同比-32.10%;

毛利率分别约为3.43%、3.86%、3.31%、3.85%、2.89%;

净利率分别约为1.38%、2.15%、2.00%、2.64%、1.86%。


来源:招股书



行业情况

根据弗若斯特沙利文(Frost & Sullivan)的报告,全球光伏银粉的销售收入由2020年的人民币126亿元增至2024年的人民币419亿元。同期,中国光伏银粉的销售收入由2020年的人民币104亿元增至2024年的人民币387亿元。

2029年,全球光伏银粉的销售收入预计将达到人民币1,099亿元,2024年至2029年的复合年增长率为21.3%。与此同时,中国光伏银粉的销售收入预计将于2029年达到人民币1,029亿元。

来源:招股书


以2024年中国光伏银粉的销售收入计,中国前五大制造商约占59.2%的市场份额,其中公司在所有国内制造商中位列第三,在所有全球制造商中位列第四,市场份额为9.8%。

来源:招股书


可比公司

同行业IPO可比公司:帝科股份、苏州固锝、聚和材料

董事高管

董事会由七名董事组成,包括三名执行董事、一名非执行董事以及三名独立非执行董事。

来源:招股书


主要股东

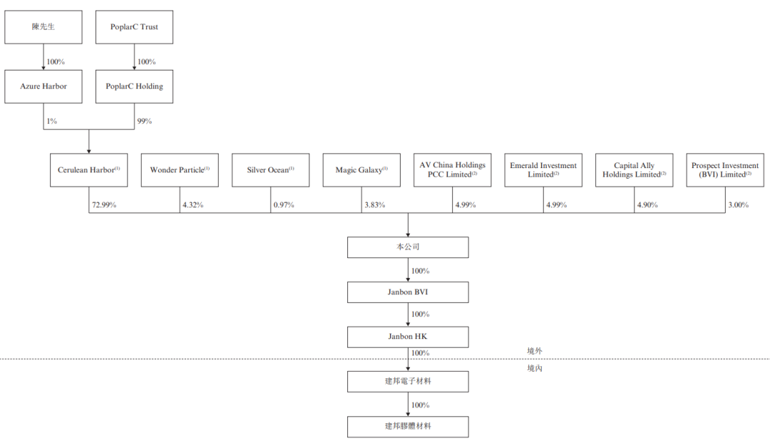
公司香港上市前的股东架构中:

陈子淳先生通过Cerulean Harbor持股72.99%;

股权激励平台Wonder Particle、Silver Ocean各持股4.32%、0.97%;

Magic Galaxy持股3.83%;

沙特阿美(2222.SR)旗下AV China Holdings PCC Limited、晶科能源(JKS.US)旗下Emerald Investment Limited、万洲国际高管焦树阁旗下Capital Ally Holdings Limited、Prospect Investment (BVI) Limited各持股4.99%、4.99%、4.90%、3.00%。

来源:招股书


中介团队

据LiveReport大数据统计,建邦高科中介团队共计9家,其中保荐人1家,近10家保荐项目数据表现不错;公司律师共计3家,综合项目数据表现普通。整体而言中介团队历史数据表现还好。

来源:LiveReport大数据

(本文首发于活报告公众号,ID:livereport)


风险及免责提示:以上内容仅代表作者的个人立场和观点,不代表华盛的任何立场,华盛亦无法证实上述内容的真实性、准确性和原创性。投资者在做出任何投资决定前,应结合自身情况,考虑投资产品的风险。必要时,请咨询专业投资顾问的意见。华盛不提供任何投资建议,对此亦不做任何承诺和保证。