简体
  • 简体中文
  • 繁体中文

热门资讯> 正文

国货化妆品集团“自然堂”首次递表,欧莱雅持股6.67%

2025-10-05 17:00



来源丨 LiveReport 大数据
招股书丨点击文末“阅读原文”

2025 9 29 日, 自然堂 首次向港交所递交招股书,拟在香港主板上市,联席保荐人为 华泰国际、瑞银集团 。公司是 中国第三大国货化妆品集团 202 5 上半年 收入 24.48 亿元,净利润 1.91 亿元,毛利率 达7 0.07 %

LiveReport 获悉, 自然堂全球控股有限公司 CHANDO GLOBAL HOLDING LIMITED (简称“ 自然堂 ”)于 2025 9 29 日在港交所递交上市申请,拟在香港主板上市。这是该公司第 1 次递表。

公司是 中国化妆品行业中以战略引领、数字化驱动和产品科技领先的多品牌企业。根据弗若斯特沙利文的资料,以 2024 年零售额计,公司是中国第三大国货化妆品集团。公司的旗舰品牌自然堂于 2013 年至 2024 年间连续 12 年以零售额计排名国货化妆品品牌前两名。


于往绩记录期间,自然堂一直是公司品牌组合的基石,分别于 2022 年、 2023 年、 2024 年以及截至 2024 年及 2025 6 30 日止六个月贡献公司总收入的 94.6% 95.9% 95.4% 95.6% 94.9%

公司打造了一个多元化的品牌组合,涵盖五个主要品牌,即我们的旗舰品牌自然堂以及珀芙研、美素、春夏及己出,提供涵盖护肤、彩妆、个人护理、男士护理以及儿童和婴儿护理的全方位产品系列。 截至 2025 6 30 日, 公司 主要品牌共提供 522 SKU


财务业绩

截至 2024 12 31 日止 3 个年度、 2024 年及 2025 年前 6 个月:

收入分别约为人民币 42.92 亿、 44.42 亿、 46.01 亿、 23.00 亿、 24.48 亿, 2025 年前 6 月同比 +6.42%

毛利分别约为人民币 28.52 亿、 30.12 亿、 31.95 亿、 16.13 亿、 17.16 亿, 2025 年前 6 月同比 +6.35%

净利分别约为人民币 1.39 亿、 3.02 亿、 1.90 亿、 1.79 亿、 1.91 亿, 2025 年前 6 月同比 +7.13%

毛利率分别约为 66.45% 67.82% 69.45% 70.12% 70.07%

净利率分别约为 3.24% 6.80% 4.13% 7.76% 7.81%


行业情况

弗若斯特沙利文( Frost & Sullivan 报告 以零售额计,中国国货化妆品行业的市场规模从 2019 年的人民币 3,502 亿元增长至 2024 年的人民币 4,664 亿元,复合年增长率为 5.9% 。预计 2024 年至 2029 年按 7.9% 的复合年增长率继续增长,于 2029 年达到人民币 6,813 亿元, 市场份额将超越国际化妆品品牌。


2024 年的零售额计, 公司 是中国第三大国货化妆品集团。


2024 年的零售额计,公司的旗舰品牌自然堂是中国第二大国货化妆品品牌,并于 2013 年至 2024 年一直稳占国货化妆品品牌前两名。根据弗若斯特沙利文调研,在被调研国货化妆品品牌中,自然堂在消费者认可度、购买频率及复购意愿方面排名第一。


可比公司

同行业 IPO 可比公司有: 毛戈平 上美股份 逸仙电商 等。


董事高管

董事会由九名董事组成,包括四名执行董事、两名非执行董事及三名独立非执行董事。


主要股东

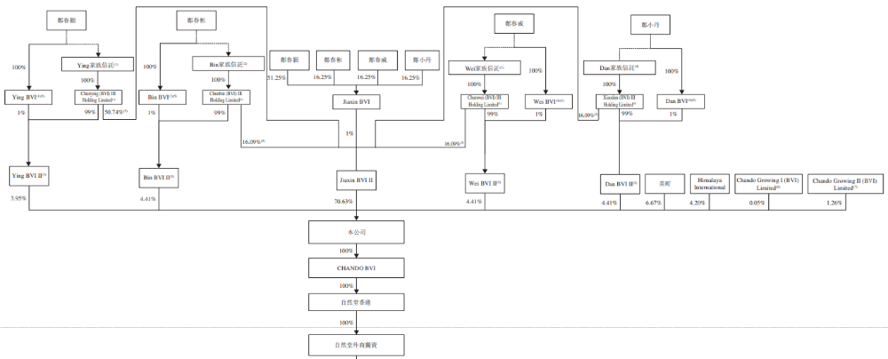
IPO 前,公司的股东架构中:

创始人 BVI 公司 通过直接离岸控股公司(即 Jiaxin BVI II Ying BVI II Bin BVI II Wei BVI II Dan BVI II )分别直接持股 70.63% 3.95% 4.41% 4.41% 4.41%

欧莱雅 (OR.PA) 通过 美町 持股 6.67%

加华资本管理 通过 Himalaya International 持股 4.20%

Chando Growing I (BVI) Limited Chando Growing II (BVI) Limited 分别持股 0.05% 1.26%


2025 9月份的 上市前投资中,公司引进 知名战略及财务投资者 ,按照支付对价及认购股份数计,对应公司的上市前估值约为 71.36 亿人民币


中介团队

LiveReport 大数据统计,自然堂中介团队共计 10 家,其中保荐人 2 家,近 10 家保荐项目数据表现一般;公司律师共计 3 家,综合项目数据表现不错。整体而言中介团队历史数据表现尚可。



(本文首发于活报告公众号,ID:livereport)


风险及免责提示:以上内容仅代表作者的个人立场和观点,不代表华盛的任何立场,华盛亦无法证实上述内容的真实性、准确性和原创性。投资者在做出任何投资决定前,应结合自身情况,考虑投资产品的风险。必要时,请咨询专业投资顾问的意见。华盛不提供任何投资建议,对此亦不做任何承诺和保证。