简体
  • 简体中文
  • 繁体中文

热门资讯> 正文

稳定币简史:从技术补丁到全球金融秩序的颠覆者

2025-06-28 12:00



来源:活报告读者投稿,作者:张卫健

货币的历史,是⼀部⼈类对“效率”与“信任”的永恒求索与博弈史。从新⽯器时代的⻉币以天然稀缺性确⽴价值共识,到商周⻘铜铸币(如铜⻉)将权⼒烙印嵌⼊货币形态;从秦汉半两钱以圆形⽅孔统⼀货币制度,到唐宋交⼦以楮纸突破⾦属货币的流通桎梏⸺每⼀次形态跃迁,都是技术突破与制度创新的共振。

当北宋交⼦以楮纸替代铁钱,破解“千⽂钱重百⽄”的流通困局时,它不仅是材料的⾰新,更是信⽤货币的雏形:⺠间富商联合发⾏的交⼦,通过“千箱铜钱备付”建⽴信⽤锚点。⽽明清⽩银货币化,则将信任从纸⾯契约转向贵⾦属,20世纪布雷顿森林体系⽡解后,美元以纯信⽤货币重构全球霸权:脱钩⻩⾦的美元,其价值不再依赖物理贵⾦属,⽽是绑定美国国债与军事霸权。这种“信⽤空⼼化” 模式,使货币权⼒彻底从实物锚转向国家信⽤。⽽当⽐特币以⽇均超10%的波动撕裂传统⾦融体系时,稳定币的崛起标志着信任机制的范式⾰命:USDT宣称的“1:1美元锚定”,本质是⽤算法代码替代主权信⽤,将信任压缩为数学确定性。这种“代码即信⽤”的新形态,正在改写货币权⼒的分配逻辑⸺从主权国家的铸币税特权,转向算法开发者的共识垄断。

货币形态的每⼀次蜕变,都在重塑权⼒格局:⻉币时代以物易物的信任依赖,⾦属货币时代的中央集权背书,纸币时代的国家信⽤强制,直⾄数字货币时代的分布式共识。当USDT因储备争议被斥为“数字庞⽒骗局”,当SWIFT系统因政治博弈沦为⾦融制裁的冰冷⼯具,稳定币的崛起早已超越“⽀付⼯具”的范畴。它不仅是⽀付效率的跃升,更揭开了货币权⼒从主权国家向算法与共识悄然转移的序幕:在这个信任脆弱的数字时代,代码正以数学的确定性,成为⽐⻩⾦更坚硬的信⽤锚点。稳定币终将这场千年博弈推向终局:当代码开始书写货币宪法,信任不再是稀缺资源,⽽是可编程、可分割、可博弈的数字权⼒。

2008年,中本聪(SatoshiNakamoto)发表《⽐特币⽩⽪书》,提出⼀种基于区块链技术的去中⼼化数字货币构想。2009年1⽉3⽇,⾸个⽐特币区块(创世区块)被挖出,标志着⽐特币正式诞⽣。在早期,⽐特币交易完全依赖点对点(P2P)⽹络,⽤⼾通过本地钱包直接交换密钥完成转账,但缺乏标准化定价和流动性。

2010年7⽉,全球⾸个⽐特币交易所Mt.Gox成⽴,⽤⼾⾸次可通过银⾏转账购买⽐特币。然⽽,这⼀阶段的交易效率极其低下:银⾏转账需3-5个⼯作⽇到账,⼿续费⾼达5%-10%,且不同国家间存在汇率损失。例如,⼀位美国⽤⼾若想购买价值1000美元的⽐特币,需先向Mt.Gox的离岸账⼾汇款,等待银⾏清算后才能获得⽐特币,整个过程可能耗时⼀周以上。这种低效的⽀付系统严重制约了⽐特币的流通性,使其⻓期困于技术极客和早期爱好者的“⼩圈⼦”。⽽且由于缺乏监管和⿊客攻击,其在2014年2⽉宣布破产,被称为"⻔头沟"事件。从2022年后,全球的合规交易所开始崭露头⻆,美国的Coinbase,⾹港的Hashkey为代表的合规性数字资产交易所开始为全球客⼾提供合规安全的交易服务。

⾄2014年,⽐特币市值已突破100亿美元,但传统银⾏转账的桎梏仍未解除。当⽤⼾在Mt.Gox等待⽐特币到账时,Tether(USDT)带着“1:1锚定美元”的承诺横空出世⸺它像⼀把锋利的⼿术⼑,划开了法币与加密货币的壁垒,成为加密世界⾸个“法币替⾝”。泰达币(USDT)是由泰达公司(Tether)于2014年推出的稳定币,最初名为"真实币"(Realcoin),由Brock Pierce、Reeve Collins和CraigSellars在圣塔莫尼卡创⽴,并通过⽐特币区块链的 Omni Layer 协议发⾏⾸批代币。同年11⽉更名为泰达币,宣称每发⾏1美元USDT将储备等值美元资产,旨在提供价格稳定的加密货币交易媒介。其⺟公司⾹港iFinex公司同时运营加密货币交易所Bitfinex,这⼀关联引发争议。早期学术研究曾质疑泰达币发⾏与⽐特币价格操纵的关联性(如Griffin和Shams指出市场下⾏时USDT增发伴随BTC上涨),但后续研究否认直接因果关系,认为是市场对流动性消息的正常反应。历经多年发展,泰达币已扩展⾄多区块链(如以太坊、波场等)并⽀持多种法币挂钩版本,截⾄2025年6⽉总流通量超1500亿美元,但其储备透明度和合规性仍持续⾯临监管审查与市场质疑。

USDC(USDCoin)是由美国⾦融科技公司Circle与Coinbase联合成⽴的Centre Consortium于2018 年9⽉推出的美元稳定币,最初锚定1:1美元并基于以太坊ERC-20协议发⾏。其设计初衷是为加密货币市场提供透明、合规的法币锚定⼯具,早期通过Coinbase交易所和Circle的⽀付⽹络逐步扩⼤影响力。2021年3⽉,Visa宣布⽀持USDC作为结算货币,标志着其正式进⼊主流⾦融⽀付体系。同年9⽉, USDC宣布储备资产全⾯转向现⾦及短期美债等⾼流动性法定⼯具,彻底剥离加密货币抵押模式,强化了其“全额法币储备”的可信度。截⾄2022年1⽉,USDC流通量达452亿美元,⼀度超越USDT成为全球;⼤稳定币。2023年FTX崩盘后,USDC储备中现⾦⽐例从2022年的80%提升⾄2024年的93%,以增强市场信⼼。技术层⾯,USDC逐步扩展⾄Algorand、Solana等多链⽣态,并通过收购Paxos等举措强化合规布局。尽管曾因2023年短暂脱钩事件引发质疑,但其与监管机构的密切合作(如美国SEC审查未发现重⼤违规)仍使其成为机构级稳定币的代表,持续推动加密经济与传统⾦融的融合。Circle在2025年6⽉5⽇上市,⼗天已经上涨6倍。

⾄2017年,USDT凭借⽆缝衔接传统⾦融与加密⽣态的优势,迅速占领交易所90%的交易对,市值从百万美元激增⾄20亿美元。它催⽣了跨平台套利的狂欢:交易员在币安与⽕币间穿梭,利⽤USDT的秒级结算,单⽇可完成数⼗次价差交易,效率较SWIFT系统提升百倍;它架起了流动性桥梁:2017年USDT 链上交易量突破1000亿美元,占⽐特币交易量的40%,甚⾄吸引渣打银⾏通过USDT为⾮洲矿业公司完成⾸笔加密货币⼯资代发;它更成为恶性通胀国家的“数字⻩⾦”:在阿根廷,⿊市USDT溢价率⼀度达30%,⺠众将其视为对抗本币贬值的“;后防线”。但繁荣的表象下,信任的裂缝正悄然蔓延。

USDT的“1:1锚定”始终笼罩在⿊箱疑云中:2015年Bitfinex被⿊客盗⾛1500个BTC,2016年⼜被盗⾛了12万枚BTC,由于Bitfinex和USDT都是由其⺟公司iFinex Inc管理运营的,所以普遍认为Bitfinex和USDT是兄弟公司;2018年Tether⾸次披露储备资产,现⾦占⽐74%,2021年争议事件中现⾦⽐例骤降⾄2.9%,其余为商业票据和逆回购协议,引发市场对偿付能⼒的质疑。更危险的是,匿名性使其沦为暗⽹的“⻩⾦通道”:2016年丝绸之路2.0被查获的USDT交易额达4200万美元,占其流通量的1.2%;2017年美国SEC调查显⽰,⾄少12%的交易所OTC交易涉及洗钱⸺稳定币成了犯罪资⾦流动的“隐形管道”。

这场信任危机的根源,是“效率优先”与“信任刚性”的深层⽭盾:代码化的“1:1承诺”试图以数学确定性替代主权信⽤,却因中⼼化托管与不透明运营陷⼊“信任悖论”⸺当⽤⼾发现USDT的储备⾦实际存放于德意志银⾏离岸分⾏,且可被发⾏⽅随意调⽤时,其宣称的“刚性兑付”瞬间沦为数字幻觉。这预⽰着稳定币未来必须回答的终极命题:如何在去中⼼化理想与现实⾦融规则间找到平衡?


当⽐特币在2009年以去中⼼化理想横空出世时,没⼈能预⻅它将如何蜕变为数字时代的"⿊⾊⻩⾦"。早期加密货币的匿名性与跨境流动性,本是为对抗⾦融审查的乌托邦实验,却逐渐异化为犯罪分⼦的"数字瑞⼠银⾏"。暗⽹市场率先嗅到商机:丝绸之路2.0⽤⽐特币交易毒品与军⽕,⻔罗币因完全匿名特性成为勒索软件的⾸选⽀付⼯具。⾄2018年,加密货币犯罪已形成完整产业链⸺⿊客攻击、洗钱、绑架勒索形成闭环,年涉案⾦额突破千亿美元。

稳定币从加密世界的“⽀付⼯具”异化为“暗⿊⾦融”的载体,效率⾰命的狂飙突进与信任崩塌的深渊同时降临。2018年后,USDT等稳定币的匿名性与跨境流动性,使其成为犯罪活动的“⻩⾦通道”:2019年,美国司法部指控朝鲜⿊客组织Lazarus通过USDT洗钱超1亿美元,资⾦隐匿于菲律宾赌场与迪拜虚拟货币交易所之间;2020年,欧洲刑警组织破获ISIS利⽤稳定币募集50万美元的跨境资⾦案,资⾦通过TornadoCash混币器完成“洗⽩-转移-部署”全流程。这些事件迫使FATF于2021年发布《虚拟资产与虚拟资产提供商⻛险基础⽅法指引》,要求虚拟资产提供商实施KYC与AML审查,但监管的滞后性反⽽催⽣了更复杂的规避⼿段⸺犯罪团伙利⽤虚拟资产服务商牌照漏洞,通过“稳定币-混币器隐私币”三级跳完成资⾦隐匿。

算法稳定币的崛起与陨落,则将信任危机推向⾼潮。2022年5⽉,Terra⽣态的UST因流动性危机脱锚,其崩盘机制堪称“完美⻛暴”:通过⾼息质押(年化20%)吸引⽤⼾质押Luna铸造UST,当市场恐慌引发抛售时,算法强制燃烧Luna以维持锚定,却因抛压过⼤导致Luna⽆限增发,UST崩盘导致约187亿美元市值归零,连带3AC、Celsius等机构暴雷,DeFi市场市值单周缩⽔30%。这场灾难暴露了算法稳定币的致命缺陷⸺其价值稳定完全依赖市场信⼼与代码逻辑的脆弱平衡,当恐慌指数突破临界点,数学模型瞬间沦为“死亡倒计时器”。

中⼼化稳定币的信任危机,源于⾦融基础设施的“暗箱操作”。2021年Tether披露储备资产时,现⾦储备不⾜引发市场对其偿付能⼒的质疑;2023年硅⾕银⾏倒闭事件中,USDC因53亿美元储备冻结导致价格⼀度跌⾄0.87美元,揭⽰传统⾦融体系与加密⽣态的深度绑定⻛险。这些事件迫使⾏业重新审视信任的本质:当⽤⼾发现USDT的储备⾦实际存放于德意志银⾏离岸分⾏,且可被发⾏⽅随意调⽤时,其宣称的“1:1刚性兑付”瞬间沦为数字幻觉。

⾯对系统性信任危机,稳定币⾏业通过超额抵押防御与透明化⾰命展开⾃救:DAI构建多资产抵押体系(ETH、WBTC等),将抵押率阈值锚定150%,在2022年Luna崩盘期间通过智能合约清算机制化解超200亿美元⻛险,市值逆势增⻓60%,验证了去中⼼化抵押模型的韧性;USDC推⾏“玻璃箱”策略,每⽉发布经纽约梅隆银⾏审计的储备报告(现⾦占⽐从2021年52%提升⾄2023年80%),并借助区块链浏览器实现储备⾦流向实时追踪,在SVB危机中成为机构资⾦避险⾸选,市值突破500亿美元。这场⾃救运动的本质,是加密货币从“代码即信⽤”的乌托邦向传统⾦融监管框架妥协的转型⸺当DAI抵押资产中72%依赖中⼼化托管、USDC接受美联储对美债储备的“窗⼝指导”,技术理想主义与制度现实主义的⽭盾凸显:算法稳定币因市场恐慌引发死亡螺旋(如UST市值蒸发400亿美元),暴露了数学模型与⾦融现实的脆弱平衡;⽽监管新范式与主权信⽤代码化则预⽰,稳定币的未来或将演变为“监管兼容型技术”与“抗审查协议”的共⽣博弈,在量子纠缠般的监管确定性(波函数坍缩)与创新不确定性(叠加态)间寻找新平衡。


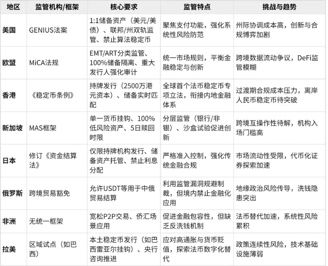
2025年6⽉17⽇,美国参议院以68票⽀持通过《指导和建⽴美国稳定币国家创新法案》(简称GENIUS 法案),要求稳定币必须锚定美元资产并纳⼊美联储监管框架;仅隔两天,⾹港⽴法会三读通过《稳定币条例》,成为全球⾸个对法币稳定币实施全链条监管的司法管辖区。这场竞赛的本质,是主权国家在数字⾦融时代争夺货币定价权与⽀付基础设施控制权的终极较量。

美国《GENIUS法案》(《2025年美国稳定币创新指与建⽴法案》)于2025年6⽉17⽇由参议院以68票对30票通过,成为美国⾸个联邦层⾯的稳定币监管框架,标志着稳定币正式纳⼊国家⾦融监管体系。该法案要求稳定币发⾏⽅必须为美国注册实体,储备资产需1:1匹配美元现⾦或短期美债等⾼流动性资产,并建⽴双轨监管机制:市值超100亿美元的发⾏⼈需接受联邦监管(美联储/OCC),低于该⻔槛的可选择州级监管。法案明确稳定币不属于证券或商品,豁免传统⾦融监管框架,同时强化反洗钱(AML)、消费者保护及破产清算优先权,规定持币⼈权益优先于其他债权⼈。其核⼼意义在于通过合规化路径巩固美元数字霸权,吸引全球稳定币资源流⼊美国市场,推动机构资⾦⼊场,并为DeFi等创新领域提供法律确定性,但同时也⾯临州联邦监管协调、算法稳定币监管缺位等挑战。法案后续需经众议院审议及总统签署⽣效,预计2026年进⼊全⾯实施阶段。

欧盟《加密资产市场监管法案》(MiCA)于2024年12⽉30⽇正式⽣效,覆盖欧盟27国及挪威、冰岛等3个欧洲经济区国家,是全球⾸个系统性监管加密资产的框架性法规。该法案通过分类监管模式,将加密资产划分为电⼦货币代币(EMT)、资产参考代币(ART)及实⽤型代币(UTs),MiCA要求稳定币发⾏⽅需持有⾄少1:1的法币或⾼流动性资产(如欧元区国债),并禁⽌发⾏⽅使⽤⽤⼾资⾦进⾏⾼⻛险投资。并建⽴欧盟层⾯的双轨监管机制:欧洲证券和市场管理局(ESMA)与欧洲银⾏管理局(EBA)负责制定技术标准,成员国监管机构负责具体执⾏。法案还强化消费者保护措施,包括强制信息披露、反洗钱合规及客⼾资⾦隔离托管,并设定过渡期⾄2026年7⽉,要求各国逐步完成国内⽴法。其核⼼意义在于通过统⼀监管框架推动欧盟加密市场合规化,增强⾦融稳定性,同时吸引全球合规企业⼊驻,但也⾯临对去中⼼化⾦融(DeFi)监管模煳、创新抑制及跨国执⾏协调等挑战。

⾹港《稳定币条例》于2025年5⽉30⽇正式⽣效,成为全球⾸个针对法币稳定币的系统性监管框架。该条例要求任何在⾹港发⾏或宣称锚定港元的稳定币发⾏⼈必须向⾦融管理局申领牌照,最低实缴资本为2500万港元,并需满⾜储备资产⾼流动性、隔离管理、按⾯值赎回等要求,储备资产需与⾃有资产严格分隔且价值实时匹配流通中的稳定币⾯值。监管范围覆盖⾹港境内外的港元锚定稳定币发⾏及推⼴活动,明确禁⽌⽆牌机构向零售投资者销售稳定币,并通过反洗钱、KYC机制及审计披露强化合规性。其核⼼意义在于确⽴⾹港作为全球⾸个系统性监管稳定币的司法管辖区,既防范⾦融⻛险(如挤兑、洗钱),⼜为数字⾦融基础设施创新提供法律确定性,助⼒⾹港巩固国际⾦融中⼼地位并探索⼈⺠币稳定币发展路径。

除美、欧、港外,全球其他地区对稳定币的监管呈现差异化路径:新加坡通过《⽀付服务法案》要求稳定币发⾏⼈满⾜100%低⻛险资产储备、即时赎回及反洗钱合规,并允许银⾏与⾮银⾏机构参与;⽇本修订《资⾦结算法》,限定发⾏主体为持牌银⾏或信托公司,强制储备资产托管并禁⽌利息⽀付; 韩国与澳⼤利亚正起草监管框架,侧重消费者保护与透明度;中国全⾯禁⽌虚拟货币交易,但⾹港通过沙盒测试推动合规稳定币试点(如京东HKD);俄罗斯允许USDT⽤于跨境贸易以规避制裁,但限制境内⾦融化应⽤;⾮洲( 如尼⽇利亚、肯尼亚)因美元短缺⿎励稳定币⽤于侨汇与⽀付,监管宽松以促进普惠⾦融。尼⽇利亚Paxful平台数据显⽰,2024年USDT占当地加密货币交易量的85%,主要⽤于跨境汇款(年均超200亿美元);拉美(巴西、阿根廷)则探索本⼟稳定币发⾏,萨尔⽡多将USDC列为法币以应对通胀。

各地区稳定币监管条例对比分析表

全球稳定币监管的深化正重塑⾦融体系格局,其深度影响体现在三⽅⾯:⼀ 是⾦融基础设施重构⸺稳定币通过区块链技术实现跨境⽀付效率跃升,挑战传统的以SWIFT为代表的结算体系;⼆是货币主权博弈⸺据CoinGecko数据,截⾄2025年6⽉,美元稳定币(USDT、USDC等)占全球稳定币总市值的 92.7%,但欧盟、⾹港推动⾮美元稳定币发⾏(如港元稳定币),新兴市场则借稳定币应对美元短缺,形成“美元主导+区域性合规创新”的⼆元结构;三是⾦融体系⻛险传导⸺稳定币全储备要求(如USDC持有1200亿美元美债)可能加剧银⾏缩表压⼒,⽽算法稳定币脱锚⻛险(如Terra崩盘)与加密市场波动联动性增强(根据CoinMetrics统计,2024年纳斯达克100指数与⽐特币价格相关性峰值为0.73(数据周期:2024年1-5⽉)),迫使监管在创新包容与系统性⻛险防控间寻求平衡。未来,稳定币或成为CBDC替代性基础设施,但其对货币主权、⾦融稳定及地缘政治的⻓期影响仍需动态观察。


站在2025年的节点回望,稳定币的十年历程,是⼀部技术突破、信任博弈与权⼒重构的史诗。从;初解决加密市场流动性困境的“技术补丁”,到如今动摇主权货币地位的“全球⾦融秩序颠覆者”,它始终在效率与信任的天平上摇摆,在监管与创新的夹缝中生长。

它的崛起,本质是对“货币本质”的重新追问:当货币从⾦属铸币的物理信⽤,演变为法币的主权信⽤,再到稳定币的代码信⽤,⼈类对价值载体的定义,正从“可信赖的实物”转向“可验证的规则”。稳定币的每⼀次危机与⾃救,都在重塑这⼀规则⸺从中⼼化托管的⿊箱,到超额抵押的透明化;从匿名性的暗⽹温床,到KYC/AML的监管适配;从算法的脆弱平衡,到多资产抵押的韧性构建。

它的争议,折射出数字时代的深层⽭盾:效率与安全的博弈、创新与监管的⻆⼒、全球化的理想与主权的现实。当美元稳定币成为加密市场的“流动性引擎”,当⾹港稳定币架起跨境贸易的“数字桥梁”,当算法稳定币的崩盘警⽰“代码不是万能药”⸺稳定币已成为⼀⾯镜⼦,映照出数字⾦融的⽆限可能,也暴露了⼈类对信任与秩序的永恒渴求。

展望未来,稳定币可能继续在监管与创新的博弈中进化,可能成为数字经济时代“新货币体系”的基⽯,也可能在系统性⻛险中迎来⼜⼀次重构。但⽆论⾛向何⽅,它都已深刻改写了货币史的逻辑:货币不再仅是国家的信⽤符号,更是技术、共识与权⼒的共⽣体。在这场货币⾰命中,我们既是⻅证者,也是参与者。稳定币终将成为⼈类探索更⾼效、更公平、更包容的货币秩序的重要开始。


风险及免责提示:以上内容仅代表作者的个人立场和观点,不代表华盛的任何立场,华盛亦无法证实上述内容的真实性、准确性和原创性。投资者在做出任何投资决定前,应结合自身情况,考虑投资产品的风险。必要时,请咨询专业投资顾问的意见。华盛不提供任何投资建议,对此亦不做任何承诺和保证。