简体
  • 简体中文
  • 繁体中文

热门资讯> 正文

香水集团“颖通控股”通过聆讯,据报开始评估投资者对其香港IPO的兴趣

2025-06-10 18:00

来源:招股书


来源丨LiveReport大数据

招股书丨点击文末阅读原文


摘要:“颖通控股2025年6月9日向港交所递交招股书,拟在香港主板上市,联席保荐人为BNP Paribas、中信证券


公司是中国内地及港澳综合市场领先的香水品牌管理公司,2024财年收入为人民币20.83亿元,净利润2.27亿元,毛利率50.31%


据《彭博》引述文件报道,香水集团颖通控股已开始评估投资者对其香港IPO的兴趣,投资者教育会议将于周二至周五举行,可能的建簿日期为6月18日至23日,预计6月23日定价,预计6月26日上市。


公司主要管理及销售各种价位的香水,包括入门高端香水(价格为每50毫升人民币599元或以下)、高端香水(价格介乎每50毫升人民币600元至人民币1,199元)及奢侈香水(价格为每50毫升人民币1,200元或以上)。


公司拥有庞大且多元化的品牌组合,不仅包括香水,还包括彩妆、护肤品、个人护理产品、眼镜家居香氛


“颖通控股”管理的品牌总数为72个,包括Hermès(爱马仕)Van Cleef & Arpels(梵克雅宝)Chopard(萧邦)高端日本护肤品牌AlbionLaura MercierElegance


除外部品牌和产品外,公司亦管理自有品牌Santa Monica的香水和眼镜。公司自1999年开始以Santa Monica品牌提供眼镜,于2022再以该自有品牌推出五款香水。


公司管理及运营全球品牌涵盖整个业务流程,包括品牌及产品的战略选择、市场进入和扩张计划的制定、产品采购、库存管理、物流、仓储、营销、销售及分销以及CRM。


公司提供全面的销售及分销网络,在中国内地、香港及澳门逾400个城市拥有7,500余个线下销售点。除线下销售渠道外,公司亦通过中国内地、香港及澳门的知名电商平台及社交媒体平台线上销售产品。


根据弗若斯特沙利文的资料,2023年零售额计,“颖通控股”是中国内地第四大香水集团,市占率8.1%;2023年就香水产品零售额在非品牌所有者香水集团中排名第一





财务分析


截至2025年3月31日止的3个财年:


收入分别约为人民币16.99亿元、18.64亿元、20.83亿元,年复合增长率为10.73%;
毛利分别约为人民币8.56亿元、9.38亿元、10.48亿元,年复合增长率为10.65%;
净利润分别约为人民币1.73亿元、2.06亿元、2.27亿元,年复合增长率为14.52%;
毛利率分别约为50.38%、50.34%、50.31%;
净利率分别约为10.19%、11.08%、10.90%。

来源:LiveReport大数据


公司近三个财年营收、毛利稳定增长,2024财年公司净利率小幅下滑,毛利率与上一年度基本持平。



行业前景


根据弗若斯特沙利文的资料,“颖通控股”主要业务所在的中国内地、香港及澳门香水零售市场规模由2018年的人民币146亿元增加至2023年的人民币261亿元,复合年增长率约为12.3%,预计2028年将进一步增长至人民币477亿元,2023年至2028年复合年增长率约为12.8%

来源:招股书


行业地位


在中国香水市场,2023年零售额计,公司是中国第四大香水集团,市占率约为8.1%,并2023年就香水产品零售额在品牌管理公司中排名第一。

来源:招股书



同业对比


此次选取的公司的同行业IPO对比公司为:雅诗兰黛(EL.US


雅诗兰黛集团19951116日在纽交所上市,主要从事护肤、彩妆、香水和护发产品的生产和销售,拥有品牌:雅诗兰黛、M.A.CTom Ford、香水品牌祖·玛珑及Le Labo等。据“颖通控股”招股书显示,雅诗兰黛在中港澳香水市场份额为8.3%

来源:LiveReport大数据



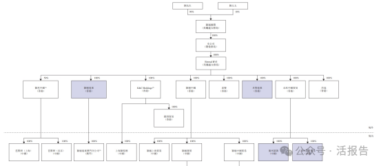
管理团队


来源:招股书



主要股东


IPO前,公司由颖通国际拥有,而颖通国际由刘巨荣先生及刘太太陈慧珍女士分别持有90%10%。根据上市规则,颖通国际、刘先生及刘太太因此将被视为公司的控股股东。

来源:招股书


中介团队


据LiveReport大数据统计,颖通控股中介团队共计11家,其中保荐人2家,近10家保荐项目数据表现不错;公司律师4家,综合项目数据一般。整体而言中介团队历史数据表现不尽如意。

来源:LiveReport大数据


(本文首发于活报告公众号,ID:livereport)


风险及免责提示:以上内容仅代表作者的个人立场和观点,不代表华盛的任何立场,华盛亦无法证实上述内容的真实性、准确性和原创性。投资者在做出任何投资决定前,应结合自身情况,考虑投资产品的风险。必要时,请咨询专业投资顾问的意见。华盛不提供任何投资建议,对此亦不做任何承诺和保证。