简体
  • 简体中文
  • 繁体中文

热门资讯> 正文

24年扭亏为盈的“佰泽医疗”通过聆讯,拥有8家民营肿瘤医院

2025-06-08 18:00



来源:招股书


来源|LiveReport大数据

招股书| 点击文末“阅读原文”


摘要:佰泽医疗于2025年6月6日通过港交所聆讯,即将在香港主板上市,独家保荐人为招银国际。公司是中国领先的主要从事投资及提供医疗相关服务的肿瘤医疗集团。2024年收入约11.89亿人民币,同比增长10.88%,经调整净利约0.12亿人民币,扭亏为盈。


LiveReport获悉,佰泽医疗集团Carote Ltd(以下简称佰泽医疗”)于2025年6月6日通过港交所聆讯,距香港主板上市再进一步,独家保荐人招银国际


公司是中国领先的主要从事投资及提供医疗相关服务的肿瘤医疗集团,截至最后实际可行日期,公司通过于六家民营营利性医院的直接股权所有权及两家民营非营利性医院的管理权,在北京、天津、山西省、安徽省及河南省运营和管理八家医院,专注于提供肿瘤全周期医疗服务。


来源:招股书


截至2024年12月31日,公司的六家自有医院和黄山首康医院均成立了早癌筛查与防治中心、早癌筛查中心或早癌筛查与评估中心,将早癌筛查标准在基层应用和推广,以提供早癌筛查及肿瘤诊断和治疗的连续医疗服务。


公司的收入主要来自以下各项:


(i)经营公司自有的六家民营营利性医院,提供包括肿瘤全周期医疗服务在内的医疗服务


(ii)管理及运营公司体系内的医院中的两家民营非营利性医院并从中收取管理费


(iii)供应药品、医疗设备及耗材。考虑到中国医疗服务市场的性质,公司专注于肿瘤全周期医疗服务,并将其作为公司业务运营的核心部分,预期未来此趋势将会延续。


来源:招股书



财务分析


截至2024年12月31日三个年度:

收入分别约为人民币8亿元、10.7亿元、11.9亿元,年复合增长率为21.70%;

毛利分别约为人民币0.8亿元、1.78亿元、2.08亿元,年复合增长率为61.77%;

行政开支分别约为人民币-1.1亿元、-1.5亿元、-1.7亿元,年复合增长率为23.53%;

经调整净利润分别约为人民币-0.75亿元、-0.1亿元、0.12亿元,2024年扭亏为盈;

毛利率分别约为9.91%、16.62%、17.51%。


来源:LiveReport大数据


公司2024年收入增速虽略有下降,但经调整后净利开始扭亏为盈利。截至2024年末,公司贸易应收约2.62亿,贸易应付约3.14亿;短期借款2.92亿,长期借款0.65亿;期末现金约2.94亿,经营活动现金流1.69亿。



行业前景


中国民营医院市场


就中国所有医院的收入而言,民营医院的增长速度比公立医院快。民营医院的收入从2018年的人民币3,838亿元增加到2022年的人民币6,074亿元,年复合增长率为12.2%。同期,公立医院的收入仅从人民币28,052亿元增加到人民币37,081亿元,年复合增长率为7.2%。据预测,民营医院的收入将在2026年进一步增加到人民币10,943亿元,年复合增长率为15.9%,在2030年增加到人民币19,324亿元,年复合增长率为15.3%。


来源:招股书



行业地位


截至2023年12月31日,在中国所有民营肿瘤医疗集团中,按早癌筛查中心数量计,公司排名第一。于2023年年底,除太原市万柏林区和平社区卫生服务中心外,公司体系内的所有医院均已建立早癌筛查中心。


在中国所有民营肿瘤医疗集团中,按2023年癌症筛查收入计,公司排名第三。



源:招股书



同行业公司IPO对比


本次选取的同行业对比公司为:美中嘉和[2543.HK]


公司为中国一家肿瘤医疗服务提供商,为癌症患者及第三方医疗机构提供服务。根据弗若斯特沙利文报告,按2022年的收入计,公司于中国民营肿瘤医疗服务市场所占市场份额为0.5%。公司通过自营医疗机构及第三方医疗机构通过医用设备、软件及相关服务为癌症患者服务。


来源: LiveReport大数据


主要股东


徐旭女士通过Bayway Fund L.P.持股57.56%;朱红兵及其子崔一帆通过Xuxi Holding持股8.09%;百惠投资基金(徐女士80%、崔勇20%)通过Backspace、Cheery Smiley、Sugar Berry分别持股0.55%、1.14%、2.79%;


徐女士最终控制的实体及根据一致行动安排,合计持有上述70.12%的权益。


公司架构如下:


来源:招股书


其他股东还有联想控股(03396.HK)通过上海正阖盛持股9.20%;深圳泽信管理、成都鲁信贰期、山东鲁信动能、无锡金投鲁信通过上海晟荏持股7.65%;元明医疗基金通过QHYM Investment Ltd.持股3.13%等。



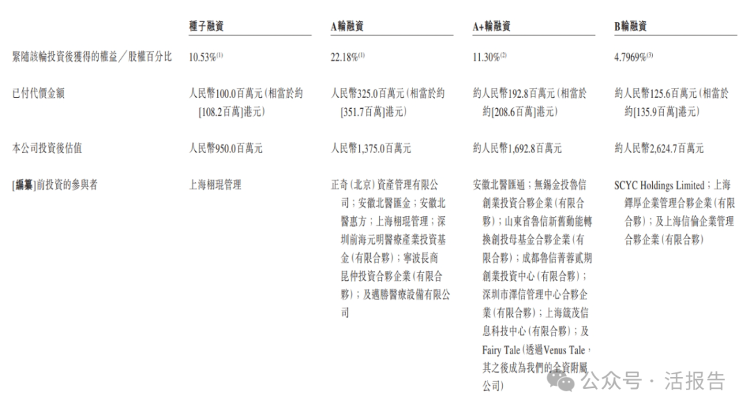
上市前融资


公司历经4轮融资,分别募资1亿、3.25亿、1.93亿和1.26亿元人民币,2023年最新估值为人民币26.25亿。


来源:招股书



管理层情况


来源:招股书


中介团队


据LiveReport大数据统计佰泽医疗中介团队共计9家,其中保荐人1家,近10家保荐项目数据表现还不错;公司律师共计3家,综合项目数据表现普通。整体而言中介团队历史数据不尽人意。


来源:LiveReport大数据



(本文首发于活报告公众号,ID:livereport)


风险及免责提示:以上内容仅代表作者的个人立场和观点,不代表华盛的任何立场,华盛亦无法证实上述内容的真实性、准确性和原创性。投资者在做出任何投资决定前,应结合自身情况,考虑投资产品的风险。必要时,请咨询专业投资顾问的意见。华盛不提供任何投资建议,对此亦不做任何承诺和保证。